Текущее время: Чт 02 апр 2026 18:02

Часовой пояс: UTC + 3 часа [ Летнее время ]






Начать новую тему Ответить на тему  [ Сообщений: 17 ]  На страницу Пред.  1, 2
Автор Сообщение
 Заголовок сообщения: Re: Автомат для приема CW
СообщениеДобавлено: Пт 24 ноя 2017 10:25 
Не в сети

Зарегистрирован: Пт 26 фев 2016 21:49
Сообщений: 1162
Откуда: Славянка
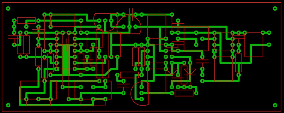
Есть рисунок печатной платы? Если есть, то выкладывай, будем делать.

_________________
Анатолий Анатольевич. ex.( RA0C, EY9AF, RA6XPL, RA6PS, RA6PGY).


Вернуться наверх
 Профиль  
 
 Заголовок сообщения: Re: Автомат для приема CW
СообщениеДобавлено: Пт 24 ноя 2017 21:37 
Не в сети
Аватар пользователя

Зарегистрирован: Ср 17 фев 2016 23:37
Сообщений: 743
Откуда: Locator: KO59CU
RL1L писал(а):
Есть рисунок печатной платы? Если есть, то выкладывай, будем делать.

Ну я особо не заморачивался, плату разводил с листа :)


Вложения:
borse_bandpass_red_01.rar [9.47 Кб]
Скачиваний: 457
1.JPG
1.JPG [ 134 Кб | Просмотров: 7730 ]

_________________
Знай я раньше то, что я знаю теперь, я бы не знал этого.
(с) Станислав Ежи Лец
Вернуться наверх
 Профиль  
 
Показать сообщения за:  Сортировать по:  
Начать новую тему Ответить на тему  [ Сообщений: 17 ]  На страницу Пред.  1, 2

Часовой пояс: UTC + 3 часа [ Летнее время ]


Кто сейчас на форуме

Сейчас этот форум просматривают: нет зарегистрированных пользователей и гости: 1


Вы не можете начинать темы
Вы не можете отвечать на сообщения
Вы не можете редактировать свои сообщения
Вы не можете удалять свои сообщения
Вы не можете добавлять вложения

Найти:
Перейти:  
Анализ сайта онлайн
Powered by phpBB © 2000, 2002, 2005, 2007 phpBB Group
Русская поддержка phpBB