Сообщения без ответов | Активные темы
| Автор |
Сообщение |
|
ra1ajz
|
Заголовок сообщения: Re: LDG-200 Pro2 управляет мощностью. Добавлено: Сб 19 янв 2019 21:48 |
|
Зарегистрирован: Вс 24 янв 2010 01:00 Сообщений: 39
|
|
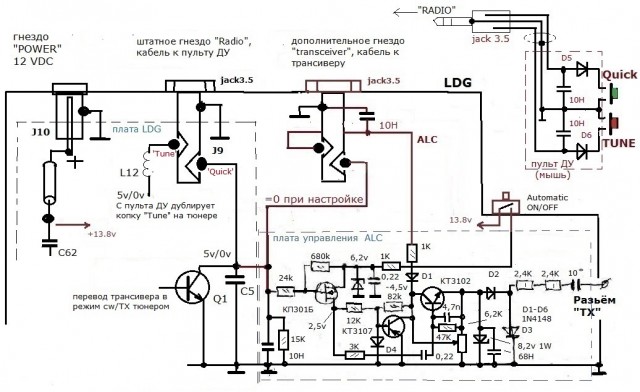
Предлагаю доработанную схему и добавку к тюнеру LDG AT-200ProII Autotuner - пульт ДУ, который хорошо вписался в гнездо "Radio". Работать стало интереснее и проще. Пульт ДУ облегчил настройку - клавиша "Quick", при нажатии мощность будет снижена автоматически до безопасного уровня и произойдёт настройка КСВ (тюнер в автоматическом режиме). Функции гнезда "Radio" ни как не менялись, просто использую его возможности. Кстати используя эту клавишу удобно подстраивать КСВ кнопками тьюнера: C up, C Dn, L up, L Dn. Можно работать и без пульта ДУ, в этом случае запуск настройки КСВ кнопкой "Tune" на тюнере (мощность будет автоматически снижена до безопасной). Общий принцип построения тот же, но найдены лучшие решения как для стабильности работы так и удобства, и надо рассказать о них. Транзистор КТ3102 сокращает время начала срабатывания ALC. Диод D1 не позволяет влиять на ALC трансивера после настройки. Диод D4 стабилизирует режим работы КТ3107. Проведено более 5000 настроек. Ни одного отказа или каких-то неожиданностей. Внутри тюнера ничего не крутилось, фольга нигде не резалась, штатно установленные детали не удалялись и не менялись. Считаю, что получилась простая, надежная и удобная приставка-плата к тюнеру LDG AT-ProII Autotuner.
О настройке платы подробнее. Можно настраивать как на эквиваленте нагрузки (предпочтительнее), так и на антенне, с которой вы работаете на КВ диапазонах. Штатно подключите измеритель мощности проходящей в нагрузку, если такого нет, можно использовть шкалу мощности на тьюнере LDG. Тумблер "Automatic" положение ON-вверх. 1. Не включая питание тюнера и трансивера соедините их кабелем управления ALC с перекрёстной распайкой: на тюнере - гнездо "transceiver", на трансивере - гнездо ACC. Если есть изготовленный по представленной схеме пульт ДУ (или имитатор пульта ДУ с одной кнопкой "Quick" по схеме) , подключите его в гнездо "Radio" на тюнере. 2. Выставите в среднее положение потенциометр на плате. 3. Включите питание тюнера и трансивера. 4. Настройка будет вестись только на одном диапазоне 14 Мгц. Выберите участок диапазона, выставите мощность ~25..30 Вт на трансивере и останьтесь в этом пункте меню (пункт 75 для КВ), установите модуляцию FM или CW (если используете ключ). 5. Перейдите на передачу трансивером и подождите пока тюнер настроит КСВ а автоматическом режиме. 6. Выйдите из режима передачи. 7. Далее два варианта установки мощности при настройке тюнера: а.) Самый простой - пульт ДУ (или имитатор), изготовленный по приведённой схеме и включенный в гнездо "Radio", нажимаете клавишу "Quick" и выставляете значение 13..16 Вт (потенциометром на плате, двигая движок вверх по схеме) по прибору или один кубик по шкале мощности на тюнере LDG, и вариант b.)- кнопкой "Tune" на панели тюнера (или с пульта ДУ), повторяя нажатия с выдержкой 2...3сек., выставляете те же 13..16 Вт после перещёлок реле (будет на это 2 сек). Настройка платы закончена. Теперь проверьте работу всего ограничителя мощности. 8. Нажмите клавишу "Quick" пульта ДУ или имитатора, (или используя кнопку "Tune" на тюнере для перезапуска настройки) повышайте мощность на трансивере до 100 Вт ручкой трансивера "Dial', мощность на приборе измерителе при этом должна повысится на 1..2 Вт (по шкале мощности на тюнере не должен загореться второй кубик). Выставить мощность при настройки тюнера можно до 25 Вт 9. Выйдите из режима передачи. Выйдите из меню трансивера '75', оставив там мощность Вашей работы в эфире. 10. Проверьте мощность при настройке, на других любительских диапазонах, используя кнопки "Quick" и "Tune". У меня 7..11 Вт по прибору, на 14 Мгц наибольшая - 15 Вт, горит только один кубик на шкале мощности тюнера (на трансивере при этом выставлено 100 Вт). Теперь можете приступать к работе в эфире. Тумблером "Automatic" на задней панели LDG-тюнера можно отключить ограничение мощности во время настройки (OFF-вниз), в этом случае кабель тюнер-трансивер становится опционным кабелем Y-ACC, не надо покупать и переставлять в гнездо "Radio". Мало ли понадобится когда-нибудь, кому-нибудь. Пульт ДУ и кнопка "Tune" на тюнере будут работать штатно, но мощность снижать перед настройкой надо будет оператору. Конечно отверстия на задней панели LDG не радуют, но если они заняты для дела, не жалко и никому не мешают.
| Вложения: |

2.3.JPG [ 152.77 Кб | Просмотров: 11123 ]
|

7.jpg [ 180.74 Кб | Просмотров: 11123 ]
|

8.png [ 123.54 Кб | Просмотров: 11123 ]
|

кабель Y-AAC.1.jpg [ 158.87 Кб | Просмотров: 11123 ]
|

1.JPG [ 196.66 Кб | Просмотров: 11123 ]
|

4.JPG [ 237.07 Кб | Просмотров: 11123 ]
|
|
|
| Вернуться наверх |
|
 |
|
R1BFG
|
Заголовок сообщения: Re: LDG-200 Pro2 управляет мощностью. Добавлено: Пн 04 фев 2019 10:36 |
|
Зарегистрирован: Пт 04 авг 2017 13:07 Сообщений: 138
|
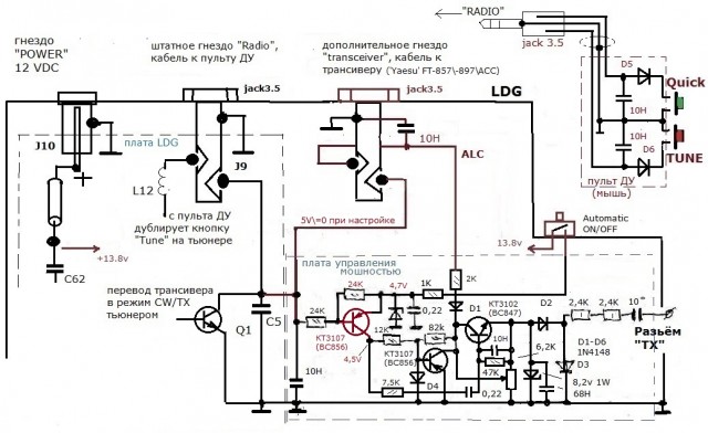
ra1ajz писал(а): Когда приобрел этот LDG и интерфейсный кабель к Yaesu. почитал и посмотрел схемы то пришел к выводу, что по крайней мере FT857D не озабочен этим понижением мощности. Да и эксплуатация этого комплекта подвердила это. А перепрыгивание в меню для понижения, а потом повышения мощности надоело. Как я понял в FT 857 от внешнего сигнала снизить мощность может только сист. ALC. Её то я и задействовал. Кстати это находится в одном разьёме - удобно. В результате и сделал такую довеску. В описании на свой LDG есть такая же надпись. Я отнёсся к ней, как к шутке. Надо, чтобы брали, расскажи, что нибудь хорошее.
Евгений А режим тюнера "LAMP" вы точно включили в меню? Или сразу заподозрили обман производителя и принялись паять?
|
|
| Вернуться наверх |
|
 |
|
ra1ajz
|
Заголовок сообщения: Re: LDG-200 Pro2 управляет мощностью. Добавлено: Пн 04 фев 2019 19:08 |
|
Зарегистрирован: Вс 24 янв 2010 01:00 Сообщений: 39
|
|
Уважаемый R1BFG, пожалуйста уточните, что за режим "LAMP" и в каком меню? Перевод текста продавцами, да и нами, иногда не совпадает с действительным. Причины могут быть разные. Официального русского перевода от фирмы нет, хотя я думал, что имеющиеся в Инете инструкции на русском согласованы с производителем. Инструкция к моему LDG придавалась английская, и по ней в переводе вроде как должно быть снижение мощности, но его нет, и как выяснилось быть не может. Я решил дать тюнеру эту возможность. Другие трансиверы не 'разбирал', но предполагаю к некоторым данный метод можно применить. По поводу паять; ну, прямо сразу не начал, сначала надо уяснить чего хочешь в результате и как этого достичь, а после этого можно паять.
|
|
| Вернуться наверх |
|
 |
|
R1BET
|
Заголовок сообщения: Re: LDG-200 Pro2 управляет мощностью. Добавлено: Пн 04 фев 2019 23:01 |
|
Зарегистрирован: Вт 21 мар 2017 20:50 Сообщений: 310 Откуда: KP50DA
|
ra1ajz писал(а): Уважаемый R1BFG, пожалуйста уточните, что за режим "LAMP" и в каком меню? Перевод текста продавцами, да и нами, иногда не совпадает с действительным. Причины могут быть разные. Официального русского перевода от фирмы нет, хотя я думал, что имеющиеся в Инете инструкции на русском согласованы с производителем. Инструкция к моему LDG придавалась английская, и по ней в переводе вроде как должно быть снижение мощности, но его нет, и как выяснилось быть не может. Я решил дать тюнеру эту возможность. Другие трансиверы не 'разбирал', но предполагаю к некоторым данный метод можно применить. По поводу паять; ну, прямо сразу не начал, сначала надо уяснить чего хочешь в результате и как этого достичь, а после этого можно паять. А какой у вас трансивер?
_________________ r1bet.ru
|
|
| Вернуться наверх |
|
 |
|
R1BET
|
Заголовок сообщения: Re: LDG-200 Pro2 управляет мощностью. Добавлено: Пн 04 фев 2019 23:09 |
|
Зарегистрирован: Вт 21 мар 2017 20:50 Сообщений: 310 Откуда: KP50DA
|
|
Пардон, не в ту тему написал.
_________________ r1bet.ru
|
|
| Вернуться наверх |
|
 |
|
ra1ajz
|
Заголовок сообщения: Re: LDG-200 Pro2 управляет мощностью. Добавлено: Вт 12 фев 2019 20:04 |
|
Зарегистрирован: Вс 24 янв 2010 01:00 Сообщений: 39
|
|
В первой моей публикации есть предложение:... LDG переведен в полуавтоматич. режим. Это не верно . Работать надо в автоматическом режиме тюнера. Полуавтоматический режим - для тонких, ручных настроек АФС (антенно-фидерных систем) под контролем оператора. И конечно всю элементную базу устройства можно перевести на SMD компоненты. На фото ниже индикация (синий свет) на передней панели, показывает, что тюнер находится в режиме АСМ (автоматич. снижения мощности) тумблер на задней панели в положении 'ON'.
| Вложения: |

P1040324.3.JPG [ 200.14 Кб | Просмотров: 10796 ]
|
|
|
| Вернуться наверх |
|
 |
|
ra1ajz
|
Заголовок сообщения: Re: LDG-200 Pro2 управляет мощностью. Добавлено: Вт 19 мар 2019 23:49 |
|
Зарегистрирован: Вс 24 янв 2010 01:00 Сообщений: 39
|
|
Замена полевого транзистора на биполярный и аналоги транзисторов в SMD исполнении.
| Вложения: |

Передел2.jpg [ 180.92 Кб | Просмотров: 10544 ]
|
|
|
| Вернуться наверх |
|
 |
|
ra1ajz
|
Заголовок сообщения: Re: LDG-200 Pro2 управляет мощностью. Добавлено: Пт 14 июн 2019 13:07 |
|
Зарегистрирован: Вс 24 янв 2010 01:00 Сообщений: 39
|
|
Автогенератор для получения отрицательного напряжения. 73!
| Вложения: |

Безымянный 1.png [ 139.48 Кб | Просмотров: 10230 ]
|
|
|
| Вернуться наверх |
|
 |
Кто сейчас на форуме |
Сейчас этот форум просматривают: нет зарегистрированных пользователей и гости: 3 |
|
Вы не можете начинать темы Вы не можете отвечать на сообщения Вы не можете редактировать свои сообщения Вы не можете удалять свои сообщения Вы не можете добавлять вложения
|
|