Сообщения без ответов | Активные темы
| Автор |
Сообщение |
|
UA1AAP
|
Заголовок сообщения: Re: Запитываемые с конца диполи Добавлено: Пн 14 сен 2015 18:54 |
|
Зарегистрирован: Вт 04 май 2010 00:00 Сообщений: 1096 Откуда: Санкт-Петербург, Осиновая роща
|
observer писал(а): там 75 ом...
_________________ QTH LOC: KP50DC RDA: SP-03
|
|
| Вернуться наверх |
|
 |
|
observer
|
Заголовок сообщения: Re: Запитываемые с конца диполи Добавлено: Пн 14 сен 2015 19:02 |
|
Зарегистрирован: Вс 23 авг 2015 11:16 Сообщений: 25
|
|
| Вернуться наверх |
|
 |
|
new
|
Заголовок сообщения: Re: Запитываемые с конца диполи Добавлено: Пн 14 сен 2015 20:06 |
|
Зарегистрирован: Сб 29 авг 2015 21:11 Сообщений: 33
|
observer писал(а): Так же хотелось бы обсудить теоретический аспект постоянного параллельного подключения нескольких UNUN между приемной антенной и фидером на разные диапазоны, взаимное влияние по ВЧ, теория и практика. (Упрощенный постоянный тюнер, ведь ВЧ не течет туда, где "трудно"  ). Поддерживаю, очень интересный момент ))) У К.Ротхаммеля не встречал или просмотрел.
|
|
| Вернуться наверх |
|
 |
|
new
|
Заголовок сообщения: Re: Запитываемые с конца диполи Добавлено: Вт 15 сен 2015 06:05 |
|
Зарегистрирован: Сб 29 авг 2015 21:11 Сообщений: 33
|
observer писал(а): Вероятно таким образом можно суммировать сигналы ПРИЕМНЫХ антенн с другими сопротивлениями, 450+450=50 Ом, 50+112=50 Ом, 50+300 Ом... и т.д.??? Коллеги, если кто то разбирается в таком конструировании и принципах расчета трансфлюкторов для сумматоров - отзовитесь пожалуйста!
|
|
| Вернуться наверх |
|
 |
|
new
|
Заголовок сообщения: Re: Запитываемые с конца диполи Добавлено: Вт 15 сен 2015 06:32 |
|
Зарегистрирован: Сб 29 авг 2015 21:11 Сообщений: 33
|
|
"... если сложить сигналы двух идентичных антенн, то усиление системы становится на 3 dB больше, чем у единичной антенны, и независимо от домыслов врагов фазостроительства!..." (С) RA6LBS + UA6MF.
|
|
| Вернуться наверх |
|
 |
|
R1CBP
|
Заголовок сообщения: Re: Запитываемые с конца диполи Добавлено: Вт 15 сен 2015 23:32 |
|
Зарегистрирован: Сб 23 мар 2013 07:57 Сообщений: 226 Откуда: KP50EI64CC
|
|
"Радио" 2015 №9 с 62-63. Вариант от RU3AX со ссылками на зарубежные источники.
_________________ Михаил
|
|
| Вернуться наверх |
|
 |
|
new
|
Заголовок сообщения: Re: Запитываемые с конца диполи Добавлено: Ср 16 сен 2015 05:54 |
|
Зарегистрирован: Сб 29 авг 2015 21:11 Сообщений: 33
|
Может быть так удобнее. Вложение:
111.jpg [ 195.49 Кб | Просмотров: 11595 ]
Вложение:
222.jpg [ 202.41 Кб | Просмотров: 11595 ]
|
|
| Вернуться наверх |
|
 |
|
RA1AO
|
Заголовок сообщения: Re: Запитываемые с конца диполи Добавлено: Ср 14 окт 2015 00:41 |
|
 |
| exRA1AJF |
Зарегистрирован: Вт 26 май 2009 00:00 Сообщений: 2288 Откуда: KO59CT
|
Для тех кто интересуется эффективным вариантом для поездок, сделал за пару вечеров антенну: вертикал ~10м, три противовеса по ~10м, мачта (спайдербим)12м. Диапазоны 20(ендфед согласование Г звеном)/40(ГП), переключение по кабелю +12в. Слева согласуйка на мачте, справа управление из шека: Вложение:
DSC01034_crop_r.jpg [ 644.47 Кб | Просмотров: 11433 ]
По эффективности согласуйка должна быть лучше ШПТ, но плата за это отсутствие 10ки.
_________________ LPD - SP517, ex. RA1AJF
|
|
| Вернуться наверх |
|
 |
|
RA1AEE
|
Заголовок сообщения: Re: Запитываемые с конца диполи Добавлено: Ср 14 окт 2015 13:38 |
|
Зарегистрирован: Чт 28 янв 2010 01:00 Сообщений: 369 Откуда: SP-12, KP50CA
|
|
| Вернуться наверх |
|
 |
|
RA1AO
|
Заголовок сообщения: Re: Запитываемые с конца диполи Добавлено: Ср 14 окт 2015 17:47 |
|
 |
| exRA1AJF |
Зарегистрирован: Вт 26 май 2009 00:00 Сообщений: 2288 Откуда: KO59CT
|
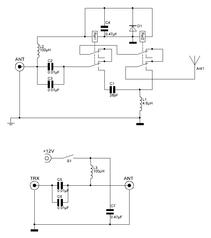
Схема: Вложение:
MATCHING_U.JPG [ 42.18 Кб | Просмотров: 11325 ]
Кондеры 0,01 на 2 KV. Кольцо катушки на 4,6 - амидон Т130-2. Реле RT424012. Конденсатор 28 pF из тефлонового коаксиала подрезается по КСВ, присоединив на выход резюк 3,2кОм и подав питалово, чтобы реле переключились куда надо, а во вход ТРХ воткнут анализатор.
_________________ LPD - SP517, ex. RA1AJF
|
|
| Вернуться наверх |
|
 |
|
sp155
|
Заголовок сообщения: Re: Запитываемые с конца диполи Добавлено: Ср 14 окт 2015 21:14 |
|
Зарегистрирован: Пн 22 ноя 2010 01:00 Сообщений: 1068 Откуда: KO59GU
|
То RA1AO А на 30-метровый диапазон есть данные по согласующему?! З.ы. Гуггл на тему 30 m band end-fed antenna ничего толкового не выдает 
_________________ Only QRP R1BBG ex.UB1AJT
|
|
| Вернуться наверх |
|
 |
|
RA1AO
|
Заголовок сообщения: Re: Запитываемые с конца диполи Добавлено: Ср 14 окт 2015 22:39 |
|
 |
| exRA1AJF |
Зарегистрирован: Вт 26 май 2009 00:00 Сообщений: 2288 Откуда: KO59CT
|
|
40пФ и 6.35мкГн, это если провод длиной 15м, те настоящий полуволновой ендфед. Вообще считается элементарно, гуглим L-network калькулятор, источник 50ом, нагрузка 3200 ом, частота 10,1МГц и все =) Считает для обоих вариантов и low-pass и high-pass. Рекомендую юзать high-pass, чтобы статика снималась с провода.
_________________ LPD - SP517, ex. RA1AJF
|
|
| Вернуться наверх |
|
 |
|
sp155
|
Заголовок сообщения: Re: Запитываемые с конца диполи Добавлено: Ср 14 окт 2015 23:59 |
|
Зарегистрирован: Пн 22 ноя 2010 01:00 Сообщений: 1068 Откуда: KO59GU
|
Спасибо за подсказку  Но вызывает все-таки недоумение, что такая четкая цифра 3.2 кОм....ведь вибратор в поллямбда будет иметь разное волновое, при различных вариантах подвеса. Или я ошибаюсь??
_________________ Only QRP R1BBG ex.UB1AJT
|
|
| Вернуться наверх |
|
 |
|
RA1AMO
|
Заголовок сообщения: Re: Запитываемые с конца диполи Добавлено: Чт 15 окт 2015 21:18 |
|
 |
| Зам. Рыжего Лиса |
 |
Зарегистрирован: Вт 08 май 2007 00:00 Сообщений: 1527 Откуда: SPb
|
|
3200 Ом/50 Ом = 64
2000 Ом/64 = 31 Ом (КСВ 1.6) 4000 Ом/64 = 62 Ом (КСВ 1.2)
_________________ Feind hört mit!
|
|
| Вернуться наверх |
|
 |
|
rm4hq
|
Заголовок сообщения: Re: Запитываемые с конца диполи Добавлено: Пт 16 окт 2015 09:35 |
|
Зарегистрирован: Сб 20 авг 2011 10:28 Сообщений: 35
|
sp155 писал(а): То RA1AO А на 30-метровый диапазон есть данные по согласующему?! З.ы. Гуггл на тему 30 m band end-fed antenna ничего толкового не выдает  Еще можно в Мане расчитать. СУ на LC
_________________ Владислав
|
|
| Вернуться наверх |
|
 |
Кто сейчас на форуме |
Сейчас этот форум просматривают: нет зарегистрированных пользователей и гости: 5 |
|
Вы не можете начинать темы Вы не можете отвечать на сообщения Вы не можете редактировать свои сообщения Вы не можете удалять свои сообщения Вы не можете добавлять вложения
|
|