Текущее время: Чт 16 апр 2026 19:09

Часовой пояс: UTC + 3 часа [ Летнее время ]






Начать новую тему Ответить на тему  [ Сообщений: 69 ]  На страницу 1, 2, 3, 4, 5  След.
Автор Сообщение
 Заголовок сообщения: Сверхдлинные волны
СообщениеДобавлено: Чт 28 мар 2013 00:15 
Не в сети
Ведущий раздела "Радиоприем"
Аватар пользователя

Зарегистрирован: Пт 21 дек 2007 01:00
Сообщений: 1989
Откуда: Санкт-Петербург KO59ev
СВЕРХДЛИННЫЕ ВОЛНЫ
Тех. здание "Зевса" на Google Earth:

phpBB [media]


f раб. = 82 Гц, MFSK -1/+1,3 Гц, суммарная P передатчиков 20-30 МВт, ток 200-300 А, глубина контактных скважин 2-3 км, прием на ходу на глубинах до 200 м до антиподных расстояний на буксируемую антенну длиной 1 км.

3 км юго-западнее и 12 км севернее - еще два тех. здания, видны фидеры в просеках на столбах.

18 км севернее - военный аэродром (Оленегорск-1).

Фидеры, уходящие на Восток (30 км) и остальные объекты системы не охвачены зоной хай-реза.

Аналогичные станции US Navy (Michigan, Wisconsin, P=3 МВт) закрыты осенью 2004 г.

_________________________________________________________________

СНЧ радиостанция ВМФ (частота 82 Гц) состоит из двух идентичных радиопередающих модулей (РПМ), нагруженных на горизонтальные антенны, выполненные по типу линий электропередач на напряжение 110 кВ.

Длина антенн составляет 60 км, а расстояние между ними порядка 10 км. Каждый РПМ содержит СНЧ-генератор, низкопотенциальный выход которого подключен к рабочему заземлителю антенны, а высокопотенциальный - к входу согласующего устройства, соединенного с антенной, конец которой также заземлен. Наличие двух заземлителей является характерной особенностью СНЧ-антенны, так как возбуждение ненагруженной антенны технически нереализуемо из-за большой величины ее входного сопротивления.

Реактивная составляющая сопротивления заземленной антенны имеет индуктивный характер и для ее компенсации применяется согласующее устройство емкостного типа, представляющее собой дискретно-перестраиваемый конденсатор.

Схема согласующего устройства выполнена в виде последовательно-параллельного соединения силовых конденсаторных установок, и с помощью ключей, имеющих внешнее управление, может изменять свою структуру таким образом, что емкостное сопротивление согласующего устройства на каждой рабочей частоте будет равным индуктивному сопротивлению антенны. При этом последовательный колебательный контур, образованный антенной и согласующим устройством, оказывается настроенным в резонанс.

В состав СНЧ-генератора входят блок управления, возбудитель и усилитель мощности, который по своему типу относится к классу тиристорных преобразователей напряжения. Блок управления вырабатывает команды на "включение - выключение" усилителя мощности и настройки возбудителя на частоту передаваемого сообщения, а также задает параметры рабочего режима РПМ по частоте.

Возбудитель формирует последовательности импульсов управления тиристорным усилителем мощности, с выхода которого напряжение через согласующее устройство поступает на вход соответствующей антенны.
СНЧ-радиостанция функционирует в двух режимах. В первом (штатном) - излучение осуществляется одним из РПМ, тогда как другой находится в резерве.

Принципы организации системы радиосвязи в СНЧ-диапазоне таковы, что радиостанция в подавляющем числе случаев (более 95%) работает попеременно одним РПМ, в то время как другой находится в резерве, что позволяет поддерживать высокую степень надежности радиостанции в целом.

В исключительных случаях оба РПМ включаются синфазно (режим сложения мощностей в пространстве), а координация действий по организации связи осуществляется по кабельной линии с центрального пульта управления. При этом электромагнитное поле, возбуждаемое радиостанцией, удваивается при удвоении потребляемой мощности.

Данный режим используется в тех случаях, когда необходимо увеличить радиус действия радиостанции или передать сообщение за более короткий промежуток времени, повысив отношение сигнал/шум. В такой ситуации при выходе из строя одного из РПМ уровень поля скачкообразно уменьшится до величины (Е) и задача регистрации сигнала в заданном предельном удалении выполнена не будет.

__________________________________________________________________

Частота 84 Гц (и др.) использовалась в связи с модернизацией радиостанции: была построена новая фидерная линия, в каждый радиопередающий модуль (РПМ) введены дополнительный блок управления, согласующий трансформатор с переменным коэффициентом трансформации и блок коммутации, а также выполнено много других трудоемких работ.

Введение фидерной линии позволило подключать к активному РПМ одновременно две антенны, что дало возможность снизить их суммарное сопротивление в два раза и распределить мощность, генерируемую радиопередатчиком, в равных долях между антеннами. Суммарное электромагнитное поле значительно превысило поле, возбуждаемое радиостанцией в штатном режиме (один передатчик на одну антенну). Введение трансформаторов с переменным коэффициентом трансформации обеспечило наиболее благоприятный режим эксплуатации усилителя мощности (УМ) с возможностью регулирования потребляемой им мощности в широких пределах.

Появилась возможность реализовать режим эксплуатации УМ, при котором его нагрузка остается почти постоянной во всем рабочем диапазоне частот 20-250 Гц. Вновь образованная нагрузка УМ, состоящая из двух контуров, каждый из которых при помощи своего согласующего устройства может быть настроен на собственную резонансную частоту, придало устройству качественно новое свойство - широкополосность и возможность передавать помехозащищенные широкополосные сообщения.

В то же время при сохранении величины возбуждаемого поля потребление мощности радиостанции сократилось в два раза. Уменьшилась нагрузка на полупроводниковые приборы УМ, возросло время его наработки на отказ за счет снижения уровня действующего напряжения и тем самым повысилось надежность радиостанции в целом. Введение блока коммутации позволило реализовать новые варианты рабочей схемы, отвечающей заданному режиму работы. Эксплуатация радиостанции в некоторых режимах создало дополнительные возможности резервирования, облегчило организацию регламентных и ремонтных работ.

_________________
Владимир
Увлекаюсь наблюдениями за сверхнизкими частотами...
здесь можно посмотреть LOG принятых мной авиационных приводных радиомаяков


Вернуться наверх
 Профиль  
 
 Заголовок сообщения: Re: Сверхдлинные волны
СообщениеДобавлено: Ср 11 сен 2013 20:36 
Не в сети
Ведущий раздела "Радиоприем"
Аватар пользователя

Зарегистрирован: Пт 21 дек 2007 01:00
Сообщений: 1989
Откуда: Санкт-Петербург KO59ev
Горю большим желанием принять передачу "Зевса" для этого нужно совсем немного, очень тихое место вдали от электричества, и "интересную" антенну (например ТАКУЮ
Можно использовать промышленный ГЕОФОН но только где и почём его купить я не в курсе.
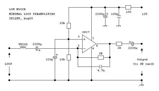
Малошумящий УНЧ (напимер OP-27)Схемка в PDF


Live картинка мониторинга этого диапазона из Италии



Ещё некоторые интересные радиостанции сверхдлинноволнового диапазона
Частоты: 18,1; 20,2; 21,1 кГц
Частоты сигналов точного времени: 20,5; 23,0; 25,0; 25,1; 25,5 кГц.

Узел связи ВМФ "Вилейка" Молодечно (Беларусь) RJH-69 25 кГц, 18.1 кГц, 1100 kW
25 кГц: передача зимой 07:06-07:22 UTC
летом с 06:06 до 06:22 UTC (расписание возможно устарело), вид модуляции: A1N
Архангельск RJH-77
Нижний Новгород RDL, RJH-99
Бишкек RJH-66
3 излучающие мачты (высота 305 м, диаметр 2,2 м)
и 15 ажурных мачт (высота 270 м) для подвеса 3-х секций емкостной шапки.
Краснодар RJH-63, RSDN-20 (16 кГц), VLF (25 кГц) 1 излучатель и 6 мачт для подвеса емкостной шапки; по периметру 6 мачт старой антенны.
Хабаровск RAB-99 27.3 кГц: 18 мачт.
Мощность передатчиков 1-4 МВт.


12, 14, 16 кГц RSDN-20
Murmansk Revda
Novosibirsk
Khabarovsk
Seyda-TKM


100 кГц
Syzran GRI 8000 1150 kW Loran-C Chayka
Simferopol GRI 8000, 1150 kW Loran-C Chayka
Slonim GRI 8000, 1150 kW Loran-C Chayka
Petrozavodsk GRI 8000, 1150 kW Loran-C Chayka
Bryansk GRI 8000, 1150 kW Loran-C Chayka
Alexandrovsk-Sakhalinsky GRI 7950 Loran-C Chayka
Petropavlovsk-Kamchatsky GRI 7950 Loran-C Chayka
Ussuriysk GRI 7950 Loran-C Chayka
Tokachibuto GRI 7950 Loran-C Chayka
Okhotsk GRI 7950 Loran-C Chayka
Included in FE chain: USA Attu Island GRI 5980 Loran-C Chayka
Dudinka Loran-C Chayka
Inta GRI 5960 Loran-C Chayka
Taimylyr GRI 5960 Loran-C Chayka


Вложения:
1376256581_spectre.gif
1376256581_spectre.gif [ 134.75 Кб | Просмотров: 53776 ]
image002.jpg
image002.jpg [ 28.33 Кб | Просмотров: 53776 ]
marconi_old.gif
marconi_old.gif [ 67.34 Кб | Просмотров: 53776 ]
minimal_pre.GIF
minimal_pre.GIF [ 4.02 Кб | Просмотров: 53777 ]

_________________
Владимир
Увлекаюсь наблюдениями за сверхнизкими частотами...
здесь можно посмотреть LOG принятых мной авиационных приводных радиомаяков
Вернуться наверх
 Профиль  
 
 Заголовок сообщения: Re: Сверхдлинные волны
СообщениеДобавлено: Чт 26 дек 2013 18:07 
Не в сети
Аватар пользователя

Зарегистрирован: Ср 25 дек 2013 21:07
Сообщений: 81
Сверхдлинные волны (3 - 30 кГц.)

Скриншот участка диапазона на настоящий момент как он принимается у меня.

Изображение.

Обратите внимание - отсутствует "Альфа". С вчерашней ночи.

А это так "Альфа была слышна у меня, когда работала.

_________________
Не надо пустых разговоров о счастье, не надо.
Мы поплывем по волнам


Вернуться наверх
 Профиль  
 
 Заголовок сообщения: Re: Сверхдлинные волны
СообщениеДобавлено: Чт 26 дек 2013 18:42 
Не в сети
Ведущий раздела "Радиоприем"
Аватар пользователя

Зарегистрирован: Пт 21 дек 2007 01:00
Сообщений: 1989
Откуда: Санкт-Петербург KO59ev
Сегодня проверю... насчёт альфы, а если не секрет почему у вас в программе AVG=8 ??? Всё очень размывает.
И ещё, HDSDR нравится? пробовали другой софт? Вот у меня с HDSDR не подружилось, юзаю программу от Симона Брауна SDR-RADIO V1.5. Мечтаю о STUDIO, но нет денег, денег нет :)

_________________
Владимир
Увлекаюсь наблюдениями за сверхнизкими частотами...
здесь можно посмотреть LOG принятых мной авиационных приводных радиомаяков


Вернуться наверх
 Профиль  
 
 Заголовок сообщения: Re: Сверхдлинные волны
СообщениеДобавлено: Чт 26 дек 2013 20:44 
Не в сети
Аватар пользователя

Зарегистрирован: Ср 25 дек 2013 21:07
Сообщений: 81
UA1AVA писал(а):
а если не секрет почему у вас в программе AVG=8 ??? Всё очень размывает.


Это в режиме "обзора".

HDSDR - логическое продолжение Winrad, работает не хуже, даже более функциональна. Правда многие её новые функции не столь уж актуальны.
Главный её недостаток (и об этом не раз говорилось разработчикам) невозможность вести аудиозапись потока при работе с внешней звуковой картой. Для этого приходится пользоваться дополнительно аудио редактором, что не есть "гут". Справедливости ради этим же недостатком страдает и Winrad. ))

SDR-RADIO для мониторинга СДВ не совсем приемлема, хотя и достаточно напичкана функционалом. Хотя возможно это моё утверждение спорно, я это понимаю.

SpectraLab v.4.32.17 считается важной прогой для любителей СДВ и ОНЧ мониторинга. Главная её фишка - возможность детальной обработки и анализа сигнала.
Я иногда пользуюсь ею.

_________________
Не надо пустых разговоров о счастье, не надо.
Мы поплывем по волнам


Вернуться наверх
 Профиль  
 
 Заголовок сообщения: Re: Сверхдлинные волны
СообщениеДобавлено: Чт 26 дек 2013 23:15 
Не в сети
Ведущий раздела "Радиоприем"
Аватар пользователя

Зарегистрирован: Пт 21 дек 2007 01:00
Сообщений: 1989
Откуда: Санкт-Петербург KO59ev
Посмотрел только что, действительно Альфы нет :( Странно
Станцию NATO JXN из Норвегии на 16.3 кГц видно, на 18.2 наши передают телеграфом. Альфу не видно...
Скриншот экрана приём Альфы в Сентябре

Изображение

_________________
Владимир
Увлекаюсь наблюдениями за сверхнизкими частотами...
здесь можно посмотреть LOG принятых мной авиационных приводных радиомаяков


Вернуться наверх
 Профиль  
 
 Заголовок сообщения: Re: Сверхдлинные волны
СообщениеДобавлено: Пт 27 дек 2013 07:34 
Не в сети
Аватар пользователя

Зарегистрирован: Ср 25 дек 2013 21:07
Сообщений: 81
Сегодня утром РСДН 20 снова появилась.

_________________
Не надо пустых разговоров о счастье, не надо.
Мы поплывем по волнам


Вернуться наверх
 Профиль  
 
 Заголовок сообщения: Re: Сверхдлинные волны
СообщениеДобавлено: Сб 11 янв 2014 02:49 
Не в сети
Ведущий раздела "Радиоприем"
Аватар пользователя

Зарегистрирован: Пт 21 дек 2007 01:00
Сообщений: 1989
Откуда: Санкт-Петербург KO59ev
Ещё немного информации по приёму ОНЧ радиостанции "ЗЕВС" 82 Герца
О том как один пытливый житель Польши, собрал тяжеленную катушку антенну и вышел в поля...
Изображение

https://sites.google.com/site/sp9hsq/ho ... agnetyczna

А ниже разбор "телеграммы" от Англичан
Структура сигнала "Зевса" сигнал передаётся двух типов.
Первый: длинные посылки (длительность нажатия 4 минуты) типа 0 и 1
и второй: посылки со сдвигом частоты FSK в очень узкой полосе
http://g3zjo-radio.blog.co.uk/2012/05/1 ... -13669381/

Я подумываю над поездкой в летние месяцы вдаль от цивилизации чтобы принять Зевса.
есть идея поискать в питерских конторах промышленный Геофон. Вещь вроде необоснованно дорогая, но думаю найдутся люди которые смогут дать в аренду такую штуку. Если среди читающих найдутся энтузиасты, то присоединяйтесь.

Изображение

_________________
Владимир
Увлекаюсь наблюдениями за сверхнизкими частотами...
здесь можно посмотреть LOG принятых мной авиационных приводных радиомаяков


Вернуться наверх
 Профиль  
 
 Заголовок сообщения: Re: Сверхдлинные волны
СообщениеДобавлено: Сб 11 янв 2014 12:33 
Не в сети
Аватар пользователя

Зарегистрирован: Вт 04 май 2010 00:00
Сообщений: 1096
Откуда: Санкт-Петербург, Осиновая роща
..здесь есть статья про СДВ, HAARP и многое другое - http://communitarian.ru/publikacii/sete ... stinnosti/

_________________
QTH LOC: KP50DC
RDA: SP-03


Вернуться наверх
 Профиль  
 
 Заголовок сообщения: Re: Сверхдлинные волны
СообщениеДобавлено: Сб 11 янв 2014 13:16 
Не в сети
Ведущий раздела "Радиоприем"
Аватар пользователя

Зарегистрирован: Пт 21 дек 2007 01:00
Сообщений: 1989
Откуда: Санкт-Петербург KO59ev
Про СДВ не нашёл ничего, Харп закрыли в прошлом году и к теме это никак не относится остальное, теория заговора высосанная из пальца. Не надо ссылок не по теме, пожалуйста!

_________________
Владимир
Увлекаюсь наблюдениями за сверхнизкими частотами...
здесь можно посмотреть LOG принятых мной авиационных приводных радиомаяков


Вернуться наверх
 Профиль  
 
 Заголовок сообщения: Re: Сверхдлинные волны
СообщениеДобавлено: Сб 11 янв 2014 19:00 
Не в сети
Аватар пользователя

Зарегистрирован: Вт 04 май 2010 00:00
Сообщений: 1096
Откуда: Санкт-Петербург, Осиновая роща
UA1AVA писал(а):
Про СДВ не нашёл ничего, Харп закрыли в прошлом году и к теме это никак не относится остальное, теория заговора высосанная из пальца. Не надо ссылок не по теме, пожалуйста!

:shock: прошу прощения, ссылкой промахнулся....
увоенных есть готовые приёмные антенны СДВ. Доводилось ремонтировать.

_________________
QTH LOC: KP50DC
RDA: SP-03


Вернуться наверх
 Профиль  
 
 Заголовок сообщения: Re: Сверхдлинные волны
СообщениеДобавлено: Сб 11 янв 2014 22:56 
Не в сети
Ведущий раздела "Радиоприем"
Аватар пользователя

Зарегистрирован: Пт 21 дек 2007 01:00
Сообщений: 1989
Откуда: Санкт-Петербург KO59ev
Рамочные или активные? Интересно. Если разглашаемо, поделитесь информацией. Принцип работы СДВ и ОНЧ антенн на подлодках описан и известен, Километровый трос антенна который разматывают во время сеансов связи. По такому же принципу работают америкосы со своими самолётами TACAMO там в небе за самолётом тянется трос антенна тоже с километр. Известно что у американцев тоже было подобие Зевса на частоте 76 Гц. Но потом её закрыли якобы из-за протестов экологов.

_________________
Владимир
Увлекаюсь наблюдениями за сверхнизкими частотами...
здесь можно посмотреть LOG принятых мной авиационных приводных радиомаяков


Вернуться наверх
 Профиль  
 
 Заголовок сообщения: Re: Сверхдлинные волны
СообщениеДобавлено: Сб 11 янв 2014 23:11 
Не в сети
Аватар пользователя

Зарегистрирован: Вт 04 май 2010 00:00
Сообщений: 1096
Откуда: Санкт-Петербург, Осиновая роща
UA1AVA писал(а):
Рамочные или активные? Интересно. Если разглашаемо, поделитесь информацией. Принцип работы СДВ и ОНЧ антенн на подлодках описан и известен, Километровый трос антенна который разматывают во время сеансов связи. По такому же принципу работают америкосы со своими самолётами TACAMO там в небе за самолётом тянется трос антенна тоже с километр. Известно что у американцев тоже было подобие Зевса на частоте 76 Гц. Но потом её закрыли якобы из-за протестов экологов.

Думаю уже разглашаемо, рамочная, с мощнейшей преселекцией и усилением, размером с табуретку. 10 - 17000 Гц. Состоит из комбинированной рамки, соединительных кабелей и блока управления. Можно переделать на более широкую полосу.

_________________
QTH LOC: KP50DC
RDA: SP-03


Вернуться наверх
 Профиль  
 
 Заголовок сообщения: Re: Сверхдлинные волны
СообщениеДобавлено: Чт 16 янв 2014 19:47 
Не в сети
Аватар пользователя

Зарегистрирован: Ср 25 дек 2013 21:07
Сообщений: 81
Заглянул сегодня вечером на СДВ.
25 кГц. Частота наших, Российских Бета (служба времени) радиостанций.
Но кроме них на частоте иногда бывает и радиостанция ВМС Бразилии.
Radio, Belem, позывной PWB. Работает нечасто. Возможно сегодня это тот самый случай. Запись сигнала.

Скриншот :

Изображение.

Тип сигнала судя по всему MSK.

_________________
Не надо пустых разговоров о счастье, не надо.
Мы поплывем по волнам


Вернуться наверх
 Профиль  
 
 Заголовок сообщения: Re: Сверхдлинные волны
СообщениеДобавлено: Пт 28 фев 2014 20:28 
Не в сети
Аватар пользователя

Зарегистрирован: Ср 25 дек 2013 21:07
Сообщений: 81
Сегодня, 28 февраля:

19.20 kHz_VTX4, Indian navy, _Katabomman,South Vijayanaray.anam village,India< mode - MSK, A1A.

Изображение.

18,30 kHz_HWU _French Navy Le Blanc, FRA _MSK 200-85

Изображение

Запись сигнала.

_________________
Не надо пустых разговоров о счастье, не надо.
Мы поплывем по волнам


Вернуться наверх
 Профиль  
 
Показать сообщения за:  Сортировать по:  
Начать новую тему Ответить на тему  [ Сообщений: 69 ]  На страницу 1, 2, 3, 4, 5  След.

Часовой пояс: UTC + 3 часа [ Летнее время ]


Кто сейчас на форуме

Сейчас этот форум просматривают: нет зарегистрированных пользователей и гости: 1


Вы не можете начинать темы
Вы не можете отвечать на сообщения
Вы не можете редактировать свои сообщения
Вы не можете удалять свои сообщения
Вы не можете добавлять вложения

Найти:
Перейти:  
Анализ сайта онлайн
Powered by phpBB © 2000, 2002, 2005, 2007 phpBB Group
Русская поддержка phpBB