| 
	
	
		Сообщения без ответов | Активные темы
		
	 
	
	
	
	
		
			| Автор | Сообщение |  
			| RM1F | 
				
				
					|  Заголовок сообщения: Согласующее устройство с автоматическим КСВ-метром  Добавлено:  Пн 04 мар 2019 21:37  |  |  
			| Зарегистрирован: Вт 02 май 2017 15:39
 Сообщений: 223
 Откуда: KO59FW
 | 
				
					| Поделюсь с коллегами своим творчеством. Собственно, в названии темы все сказано  
 
 
						
							| Вложения: |  
								|  Antenna Tuner.jpg [ 47.71 Кб | Просмотров: 23792 ]
 
 |  _________________
 73,  Влад RM1F
 |  |  
			| Вернуться наверх |   |  
		|  |  
	
			| RM1F | 
				
				
					|  Заголовок сообщения: Re: Согласующее устройство с автоматическим КСВ-метром  Добавлено:  Пн 04 мар 2019 21:51  |  |  
			| Зарегистрирован: Вт 02 май 2017 15:39
 Сообщений: 223
 Откуда: KO59FW
 | 
				
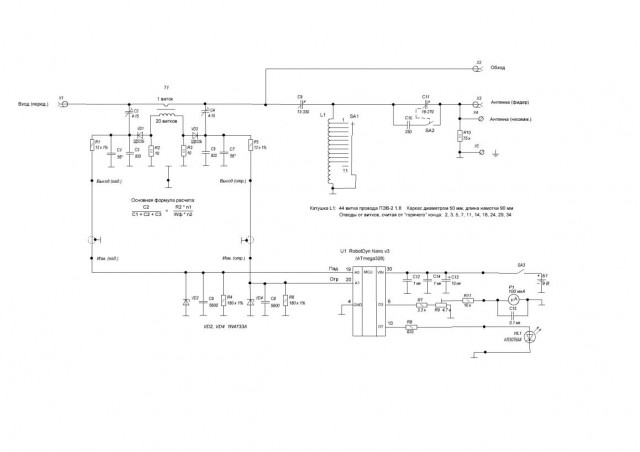
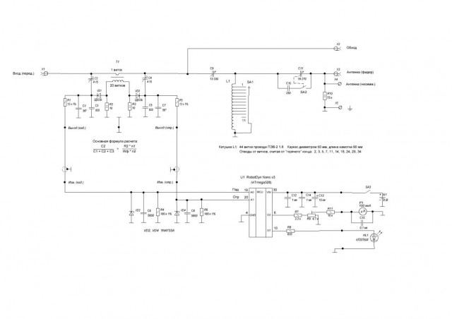
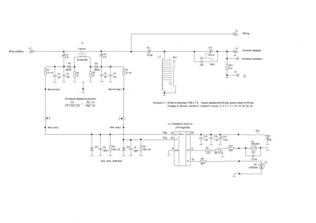
					| Тюнер собран по стандартной Т-образной схеме. Рефлектометр также по стандартной схеме. Измеритель КСВ реализован на Arduino-совместимой плате RobotDyn Nano v3, напряжения падающей и отраженной волн подаются на входы встроенного АЦП, и программным способом вычисляется значение КСВ. Значение КСВ индицируется стрелочным прибором, шкала которого проградуирована непосредственно в значениях КСВ. Автоматический цифровой вычислитель позволяет добиться того, что индицируемое значение КСВ стабильно в диапазоне мощностей от 10 Вт до примерно 300 Вт. 
 
 
						
							| Вложения: |  
								|  IMG_0665.jpg [ 72.36 Кб | Просмотров: 23786 ]
 
 |  _________________
 73,  Влад RM1F
 |  |  
			| Вернуться наверх |   |  
		|  |  
	
			| RM1F | 
				
				
					|  Заголовок сообщения: Re: Согласующее устройство с автоматическим КСВ-метром  Добавлено:  Пн 04 мар 2019 22:11  |  |  
			| Зарегистрирован: Вт 02 май 2017 15:39
 Сообщений: 223
 Откуда: KO59FW
 | 
				
					| Ну и прошивка (скетч) ардуинки: Код: /*  Измеритель КСВ на ардуинке.
 *  Аппаратура: RobotDyn Nano v3, ATMega 328P
 *  (c) RM1F 2019
 */
 
 // Для моей платы настройки:
 // плата Arduino Nano
 // процессор ATMega328 (old bootloader) - это важно!
 // программатор ArduinoISP.org
 // порт COM84
 
 #include "Arduino.h" // for digitalRead and digitalWrite
 #include <limits.h>
 
 // ====== START CONFIGURATION SETTINGS ========
 // Скорость порта для отладки
 #define BAUD_RATE           (115200)
 
 // I/O pin definitions
 
 // встроенный синий светодиод на плате: (13) for built-in LED on UNO
 // #define LED_BUILTIN     (13)
 
 // аналоговый вход для падающей волны (FWD)
 #define FWD_PIN             (0)
 // аналоговый вход для отраженной волны (REF)
 #define REF_PIN             (1)
 // выходной контакт на прибор, будет использоваться ШИМ выход
 #define OUT_PIN             (3)
 // индикатор включения или перегрузки
 #define LED_PIN             (7)
 #define LED_FLASH_PERIOD    (250)
 
 // максимальный SWR
 #define MAX_SWR             (20)
 // длительность цикла поллинга в миллисекундах
 #define TIME_SLOT           (50)
 
 // максимальное значение АЦП
 const int AD_MAX = 1023;
 
 // когда включать индикацию перегрузки ADC (90% max)
 const int ADC_OVERLOAD = 920;
 
 // не реагировать на слишком маленькие значения FWD и REF - могут быть наводки
 const int ADC_LOW_LIMIT = 4;
 
 // константы для сглаживания
 const float alphaFwd = 0.5;
 const float alphaRef = 0.5;
 
 // измеренные значения падающей и отраженной волн
 int forward = 0;
 int reflected = 0;
 
 // фиксируем момент перегрузки
 bool overload = false;
 int overloadCount = 0;
 
 int math_round(float x);
 
 //===================== собственно работа =======================
 
 void setup()
 {
 // put your setup code here, to run once:
 Serial.begin(BAUD_RATE);
 
 // the A/D inputs
 pinMode(FWD_PIN, INPUT);
 pinMode(REF_PIN, INPUT);
 // выход
 pinMode(OUT_PIN, OUTPUT);
 // индикатор включения
 pinMode(LED_PIN, OUTPUT);
 
 analogWrite(OUT_PIN, 0);
 digitalWrite(LED_PIN, HIGH);
 }
 
 void loop()
 {
 // put your main code here, to run repeatedly:
 
 forward = (alphaFwd * analogRead(FWD_PIN)) + ((1.0 - alphaFwd) * forward);
 reflected = (alphaRef * analogRead(REF_PIN)) + ((1.0 - alphaRef) * reflected);
 
 // что вывести на приборчик - соотношение ref/fwd
 float ratio = 0.;
 if (reflected <= ADC_LOW_LIMIT)
 {
 ratio = 0.;
 }
 else if (reflected >= forward)
 {
 ratio = 1.0;
 }
 else
 {
 ratio =  (float)reflected / (float)forward;
 }
 
 // индикация перегрузки
 overload = (forward >= ADC_OVERLOAD || reflected >= ADC_OVERLOAD);
 if (overload)
 {
 overloadCount = ++overloadCount % 10;
 if (overloadCount == 0)
 digitalWrite(LED_PIN, digitalRead(LED_PIN)^1);
 }
 else
 {
 digitalWrite(LED_PIN, HIGH);
 overloadCount = 0;
 
 // ШИМ выходного пина
 int val = math_round(ratio * UCHAR_MAX);
 analogWrite(OUT_PIN, val);
 }
 delay(TIME_SLOT);
 }
 
 int math_round(float x)
 {
 return (int)(x + 0.5);
 }
 
_________________
 73,  Влад RM1F
 
 
 |  |  
			| Вернуться наверх |   |  
		|  |  
	
			| RA1CAG | 
				
				
					|  Заголовок сообщения: Re: Согласующее устройство с автоматическим КСВ-метром  Добавлено:  Пн 04 мар 2019 22:53  |  |  
			| Зарегистрирован: Вт 22 ноя 2011 00:44
 Сообщений: 1424
 Откуда: Eastside Murino
 | 
				
					| Как ведет себя МК, при большом КСВ и мощности 100 Вт? 
 
 |  |  
			| Вернуться наверх |   |  
		|  |  
	
			| RM1F | 
				
				
					|  Заголовок сообщения: Re: Согласующее устройство с автоматическим КСВ-метром  Добавлено:  Вт 05 мар 2019 10:13  |  |  
			| Зарегистрирован: Вт 02 май 2017 15:39
 Сообщений: 223
 Откуда: KO59FW
 | 
				
					| Прекрасно ведет себя даже при 300 Вт и КСВ (СУ не настроено) порядка 8...10. Даже в этом случае наводок не отмечаю. Хотя более правильным мне представляется следующий подход: сначала при сравнительно небольшой мощности (порядка 30-40 Вт) добиться хорошего согласования с антенной, чтобы КСВ был где-нибудь 1,1 ... 1,5, затем увеличить мощность и при необходимости подстроить СУ. Хотя пока такой необходимости не возникало, настройка СУ при мощности 30-40 Вт и 300 Вт совпадает. Раньше была другая проблема: я использовал несколько другую схемотехнику рефлектометра - вот там да, при большой мощности и солидном КСВ иногда "выгорали" элементы рефлектометра. (Был другой делитель и  диоды 1Д507 - вот они и выгорали... всего 30 В обратного напряжения.     ) Ну да сам рефлектометр первоначально был рассчитан на меньшую мощность, 20-30 Вт. Сейчас я его пересчитал и перебрал. (Ну и ежели модераторы читают эту ветку, вопрос: как спрятать под кат код скетча?)_________________
 73,  Влад RM1F
 
 
 |  |  
			| Вернуться наверх |   |  
		|  |  
	
			| RA1AGX | 
				
				
					|  Заголовок сообщения: Re: Согласующее устройство с автоматическим КСВ-метром  Добавлено:  Ср 06 мар 2019 16:37  |  |  
			| Зарегистрирован: Чт 25 дек 2008 01:00
 Сообщений: 140
 Откуда: С. Перербург
 | 
				
					| А кто нибудь применял КСВ метры отсюда - https://www.rv3yf.com/shop-8  ??_________________
 Всё будет так, как должно быть, даже если будет иначе.   (восточная мудрость)
 
 
 |  |  
			| Вернуться наверх |   |  
		|  |  
	
			| RM1F | 
				
				
					|  Заголовок сообщения: Re: Согласующее устройство с автоматическим КСВ-метром  Добавлено:  Вт 19 мар 2019 17:21  |  |  
			| Зарегистрирован: Вт 02 май 2017 15:39
 Сообщений: 223
 Откуда: KO59FW
 | 
				
					| RA1AGX писал(а): А кто нибудь применял КСВ метры отсюда - https://www.rv3yf.com/shop-8  ??Ну, выглядит оно на фото вполне прилично. Если все сделано по фен-шую, то не думаю, что с КСВ-метрами от RV3YF будут какие-нибудь проблемы. Вообще же КСВ-метр по моему скромному мнению не шибко сложная штука, отнюдь не рокет сайенс    Самый "хитрый" узел - это первичный датчик, рефлектометр. Если он дает правильные показания падающей и отраженной волн, то посчитать КСВ - это уже детская забава. А вот если он врет - то никакими ухищрениями уже не поможешь. Я сначала изготовил рефлектометр точно "по расчету". Ну, думаю, если что - подстроечниками "слабину" выберу. Ан нет! Пришлось подбирать дополнительные конденсаторы в нижних плечах (на схеме по 56 пФ). Вот после этого рефлектометр сбалансировался на удивление хорошо и в широком диапазоне - проверял от 3,5 до 28 МГц. Балансировал, кстати, по настоящему олдскульному советскому еще стрелочному прибору ТЛ-4М, потому что на китайский тестер 830 пошли наводки (даже при небольшой мощности), и он показывал все, что угодно, вплоть до температуры на Марсе, но только не величину отраженной волны  _________________
 73,  Влад RM1F
 
 
 |  |  
			| Вернуться наверх |   |  
		|  |  
	
			| RL1L | 
				
				
					|  Заголовок сообщения: Re: Согласующее устройство с автоматическим КСВ-метром  Добавлено:  Вт 19 мар 2019 22:01  |  |  
			| Зарегистрирован: Пт 26 фев 2016 21:49
 Сообщений: 1154
 Откуда: Славянка
 | 
				
					| RM1F писал(а): RA1AGX писал(а): А кто нибудь применял КСВ метры отсюда - https://www.rv3yf.com/shop-8  ??Балансировал, кстати, по настоящему олдскульному советскому еще стрелочному прибору ТЛ-4М, потому что на китайский тестер 830 пошли наводки (даже при небольшой мощности), и он показывал все, что угодно, вплоть до температуры на Марсе, но только не величину отраженной волны  Я по 830 нормально балансировал, нет ни каких наводок. На фото один из моментов настройки.
 
 
						
							| Вложения: |  
								|  DSC_0041.JPG [ 229.89 Кб | Просмотров: 23186 ]
 
 |  
								|  DSC_0040.JPG [ 229.24 Кб | Просмотров: 23186 ]
 
 |  _________________
 Анатолий Анатольевич. ex.( RA0C, EY9AF, RA6XPL, RA6PS, RA6PGY).
 |  |  
			| Вернуться наверх |   |  
		|  |  
	
			| RM1F | 
				
				
					|  Заголовок сообщения: Re: Согласующее устройство с автоматическим КСВ-метром  Добавлено:  Вт 19 мар 2019 22:36  |  |  
			| Зарегистрирован: Вт 02 май 2017 15:39
 Сообщений: 223
 Откуда: KO59FW
 | 
				
					| RL1L писал(а): Я по 830 нормально балансировал, нет никаких наводок. Вполне допускаю, значит, это у меня звезды так неудачно сошлись    Но у меня 830-й чуточку другой.... возможно, это и сыграло роль?_________________
 73,  Влад RM1F
 
 
 |  |  
			| Вернуться наверх |   |  
		|  |  
	
			| RM1F | 
				
				
					|  Заголовок сообщения: Re: Согласующее устройство с автоматическим КСВ-метром  Добавлено:  Ср 16 сен 2020 13:04  |  |  
			| Зарегистрирован: Вт 02 май 2017 15:39
 Сообщений: 223
 Откуда: KO59FW
 | 
				
					| По просьбе одного из (более молодых) коллег небольшое дополнение: Измеритель индицирует на самом деле соотношение отраженной и падающей волн - Uотр/Uпад, однако это соотношение однозначно определяет КСВ. В соответствии с этим и отградуирована шкала прибора P1. Вложение: 
			 Шкала.jpg [ 9.41 Кб | Просмотров: 19607 ] Настройка измерителя проста: Подайте от вспомогательного источника напряжения (например, "пальчиковой" батарейки или от резистивного делителя) напряжение порядка 1.5-4 В одновременно на оба входа измерителя и вращением движка резистора R9 установите стрелку на конец шкалы (КСВ=бесконечности). Снимите напряжение со входа отраженной волны и убедитесь, что стрелка прибора установилась на начало шкалы (КСВ=1). Все!_________________
 73,  Влад RM1F
 
 
 |  |  
			| Вернуться наверх |   |  
		|  |  
	
			| RL1L | 
				
				
					|  Заголовок сообщения: Re: Согласующее устройство с автоматическим КСВ-метром  Добавлено:  Чт 21 янв 2021 11:35  |  |  
			| Зарегистрирован: Пт 26 фев 2016 21:49
 Сообщений: 1154
 Откуда: Славянка
 | 
				
					| Владимир, а можно к схеме кнопку или тумблер приладить, что бы в основном КСВ метр показывал прямую волну, а КСВ только при замыкании кнопки (тумблера)? _________________
 Анатолий Анатольевич. ex.( RA0C, EY9AF, RA6XPL, RA6PS, RA6PGY).
 
 
 |  |  
			| Вернуться наверх |   |  
		|  |  
	
			| RM1F | 
				
				
					|  Заголовок сообщения: Re: Согласующее устройство с автоматическим КСВ-метром  Добавлено:  Пт 22 янв 2021 11:18  |  |  
			| Зарегистрирован: Вт 02 май 2017 15:39
 Сообщений: 223
 Откуда: KO59FW
 | 
				
					| Разумеется. Например, так: Вложение: 
			 RL1L mini.jpg [ 4.25 Кб | Просмотров: 17896 ] Ну и немного изменить прошивку, чтобы реализовать два переключаемых режима работы: Код: /*  Измеритель КСВ на ардуинке.*  Аппаратура: RobotDyn Nano v3, ATMega 328P
 *  (c) RM1F 2019-2021
 *  Версия с индикацией падающей волны для RL1L
 */
 
 // Для моей платы настройки:
 // плата Arduino Nano
 // процессор ATMega328 (old bootloader) - это важно!
 // программатор ArduinoISP.org
 // порт COM6
 
 #include "Arduino.h" // for digitalRead and digitalWrite
 #include <limits.h>
 
 // ================== START CONFIGURATION SETTINGS ==================
 // Скорость порта для отладки
 #define BAUD_RATE           (115200)
 
 // I/O pin definitions
 
 // встроенный синий светодиод на плате: (13) for built-in LED on UNO
 // #define LED_BUILTIN     (13)
 
 // analog input pin for FORWARD power reading
 #define FWD_PIN             (0)
 // analog input pin for REFLECTED power reading
 #define REF_PIN             (1)
 // выходной контакт на прибор, будет использоваться ШИМ выход
 #define OUT_PIN             (3)
 // индикатор включения или перегрузки
 #define LED_PIN             (7)
 // контакт выбора режима: SWR или индикатор падающей волны
 #define MODE_PIN            (5)
 #define LED_FLASH_PERIOD    (250)
 
 // максимальный SWR
 #define MAX_SWR             (20)
 // длительность цикла поллинга в миллисекундах
 #define TIME_SLOT           (50)
 
 // Maximum Arduino A/D reading; used only to scale the power readings.
 const int AD_MAX = 1023;
 
 // когда включать индикацию перегрузки ADC (90% max)
 const int ADC_OVERLOAD = 920;
 
 // не реагировать на слишком маленькие значения FWD и REF - могут быть наводки
 const int ADC_LOW_LIMIT = 1;
 
 // константы для сглаживания
 const float alphaFwd = 0.5;
 const float alphaRef = 0.5;
 
 // измеренные значения падающей и отраженной волн
 float forward = 0.;
 float reflected = 0.;
 
 // фиксируем момент перегрузки
 bool overload = false;
 int overloadCount = 0;
 
 int math_round(float x);
 
 //===================== собственно работа =======================
 
 void setup()
 {
 // put your setup code here, to run once:
 Serial.begin(BAUD_RATE);
 
 // the A/D inputs
 pinMode(FWD_PIN, INPUT);
 pinMode(REF_PIN, INPUT);
 // выход
 pinMode(OUT_PIN, OUTPUT);
 // индикатор включения
 pinMode(LED_PIN, OUTPUT);
 // пин выбора режима
 pinMode(MODE_PIN, INPUT_PULLUP);
 
 analogWrite(OUT_PIN, 0);
 digitalWrite(LED_PIN, HIGH);
 digitalWrite(MODE_PIN, HIGH);
 }
 
 void loop()
 {
 // измеренные значения падающей и отраженной волн со сглаживанием
 forward = (alphaFwd * analogRead(FWD_PIN)) + ((1.0 - alphaFwd) * forward);
 reflected = (alphaRef * analogRead(REF_PIN)) + ((1.0 - alphaRef) * reflected);
 
 float ratio = 0.;
 
 if (digitalRead(MODE_PIN) == LOW)
 {   // режим измерения КСВ
 // что вывести на приборчик - соотношение ref/fwd
 if (reflected <= ADC_LOW_LIMIT)
 {
 ratio = 0.;
 }
 else if (reflected >= forward)
 {
 ratio = 1.0;
 }
 else
 {
 ratio =  reflected / forward;
 }
 }
 else
 {   // режим измерения падающей волны
 ratio = forward / static_cast<float>(AD_MAX);
 }
 // индикация перегрузки
 overload = (forward >= ADC_OVERLOAD || reflected >= ADC_OVERLOAD);
 if (overload)
 {
 overloadCount = ++overloadCount % 10;
 if (overloadCount == 0)
 digitalWrite(LED_PIN, digitalRead(LED_PIN)^1);
 }
 else
 {
 digitalWrite(LED_PIN, HIGH);
 overloadCount = 0;
 
 // ШИМ выходного пина
 int val = math_round(ratio * UCHAR_MAX);
 analogWrite(OUT_PIN, val);
 }
 delay(TIME_SLOT);
 }
 
 int math_round(float x)
 {
 return (int)(x + 0.5);
 }
 
 Настройку прибора необходимо по-прежнему производить в режиме измерения КСВ, как описано выше. Необходимо учесть, что максимальное допустимое напряжение, подаваемое на входы АЦП Ардуинки, составляет 5 В. Поэтому они защищены стабилитронами VD2, VD4. Кроме этого, в прошивке реализована программная индикация перегрузки - при напряжении на любом из входов АЦП, превышающем 90% максимально допустимого, светодиод HL1 начнет мигать._________________
 73,  Влад RM1F
 
 
 |  |  
			| Вернуться наверх |   |  
		|  |  
	
			| RL1L | 
				
				
					|  Заголовок сообщения: Re: Согласующее устройство с автоматическим КСВ-метром  Добавлено:  Пт 22 янв 2021 12:39  |  |  
			| Зарегистрирован: Пт 26 фев 2016 21:49
 Сообщений: 1154
 Откуда: Славянка
 | 
				
					| Огромное спасибо! _________________
 Анатолий Анатольевич. ex.( RA0C, EY9AF, RA6XPL, RA6PS, RA6PGY).
 
 
 |  |  
			| Вернуться наверх |   |  
		|  |  
	
			| RL1L | 
				
				
					|  Заголовок сообщения: Re: Согласующее устройство с автоматическим КСВ-метром  Добавлено:  Вс 31 янв 2021 13:40  |  |  
			| Зарегистрирован: Пт 26 фев 2016 21:49
 Сообщений: 1154
 Откуда: Славянка
 | 
				
					| Не удается с компилировать, программа выдает это. 
 
 
						
							| Вложения: |  
								|  скрин.jpg [ 83.18 Кб | Просмотров: 17579 ]
 
 |  _________________
 Анатолий Анатольевич. ex.( RA0C, EY9AF, RA6XPL, RA6PS, RA6PGY).
 |  |  
			| Вернуться наверх |   |  
		|  |  
	
			| UA1AQC | 
				
				
					|  Заголовок сообщения: Re: Согласующее устройство с автоматическим КСВ-метром  Добавлено:  Вс 31 янв 2021 22:29  |  |  
			| Зарегистрирован: Вт 03 фев 2015 16:12
 Сообщений: 216
 Откуда: KO59ar Красное Село
 | 
				
					| Скопировал текст, все скомпилировалось. Вы наверно не в пустое окно вставляли и там есть "рыба" компилятора.Надо просто после delay(TIME_SLOT);}
 
 все прибить.
 
 
 |  |  
			| Вернуться наверх |   |  
		|  |  
	
		| Кто сейчас на форуме |  
		| Сейчас этот форум просматривают: нет зарегистрированных пользователей и гости: 1 |  
	|  | Вы не можете начинать темы Вы не можете отвечать на сообщения
 Вы не можете редактировать свои сообщения
 Вы не можете удалять свои сообщения
 Вы не можете добавлять вложения
 
 |    |