Интересный проект. Когда то.. но очень давно, пробрасывал с родного LaCross софта в апрс.
Геннадий 'подпрограмку' написал, всё работало.. но как то - 'левой рукой правое ухо' получалось.
Станция неплохая, но - под заказ и дорого

И как всегда за кадром осталось самое интересное -
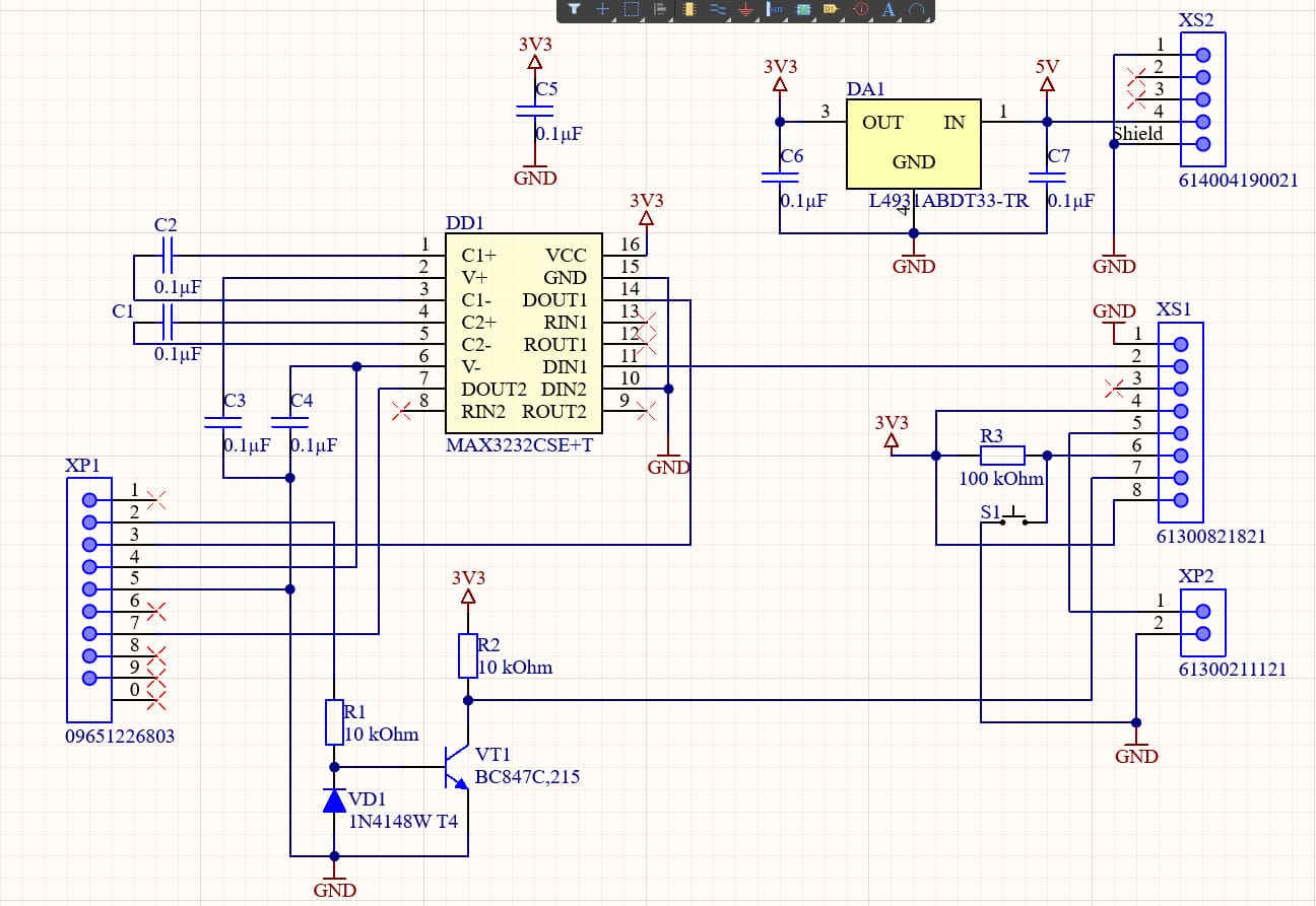
Прошивка esp.
А нам ведь что интересно - поковыряться за недорого
Вот проект с BME280 - температура, влажность, давление.
Погрешность? Да х.з. - главное видно куда ползёт.
Ветра нет

Но есть вифи, вэбморда и апрс -
https://github.com/pp5ere/AprsWeatherStation