Сообщения без ответов | Активные темы
|
Страница 1 из 1
|
[ Сообщений: 9 ] |
|
| Автор |
Сообщение |
|
RV1CJ
|
Заголовок сообщения: PI4_CW_Carrier Beacon Добавлено: Сб 24 фев 2024 12:43 |
|
Зарегистрирован: Чт 06 дек 2007 01:00 Сообщений: 607
|
|
Почитав про маяк установленный UA1CCB в Приозерске, задумался об установке PI4 маяка на даче, в Тихвинском районе. Маяк уже есть, осталось купить/изготовить УМ, что бы мощность была 5-10 Вт и антенна. Тут тоже небольшой затык. Либо использовать направленную антенну "Тангента" в сторону Питера или купить/изготовить круговую антенну типа Гало или Big Wheel. Но таких нужно минимум 2, ввиду малой эффективности. Частоту пока сделали 144.427.000.
Вопрос - на сколько это будет остребовано.
_________________ Погода RV1CJ
|
|
| Вернуться наверх |
|
 |
|
RK1AA
|
Заголовок сообщения: Re: PI4_CW_Carrier Beacon Добавлено: Вт 27 фев 2024 12:25 |
|
Зарегистрирован: Сб 09 фев 2008 01:00 Сообщений: 6872 Откуда: Санкт-Петербург
|
|
Востребовано будет, но направленную антенну на СПб - зачем? До СПб не так далеко, чтобы направленное что-то делать.
Ну и укависты есть в Череповце, в Новгородской.
|
|
| Вернуться наверх |
|
 |
|
RA1AMW
|
Заголовок сообщения: Re: PI4_CW_Carrier Beacon Добавлено: Вт 27 фев 2024 13:18 |
|
 |
| Рыжий Лис |
 |
Зарегистрирован: Чт 13 ноя 2008 01:00 Сообщений: 2717 Откуда: С-Петербург
|
|
Два "Больших Колеса" будет много интереснее чем направленная "Тангента" на Питер
_________________ "Телеграфная связь на коротких волнах обостряет слух и развивает догадливость"
73's Vasily
|
|
| Вернуться наверх |
|
 |
|
RM1C
|
Заголовок сообщения: Re: PI4_CW_Carrier Beacon Добавлено: Вт 27 фев 2024 14:26 |
|
Зарегистрирован: Пт 08 авг 2014 13:37 Сообщений: 291 Откуда: г.Тихвин Ленинградская обл.
|
|
Я не укавист, поясните, на 10 вт и на ненаправленную антенну так легко достать до Питера?
_________________ С уважением, Николай.
|
|
| Вернуться наверх |
|
 |
|
RK1AA
|
Заголовок сообщения: Re: PI4_CW_Carrier Beacon Добавлено: Вт 27 фев 2024 16:29 |
|
Зарегистрирован: Сб 09 фев 2008 01:00 Сообщений: 6872 Откуда: Санкт-Петербург
|
|
Телеграфом и узкополосными видами - да.
|
|
| Вернуться наверх |
|
 |
|
RV1CJ
|
Заголовок сообщения: Re: PI4_CW_Carrier Beacon Добавлено: Вт 27 фев 2024 18:49 |
|
Зарегистрирован: Чт 06 дек 2007 01:00 Сообщений: 607
|
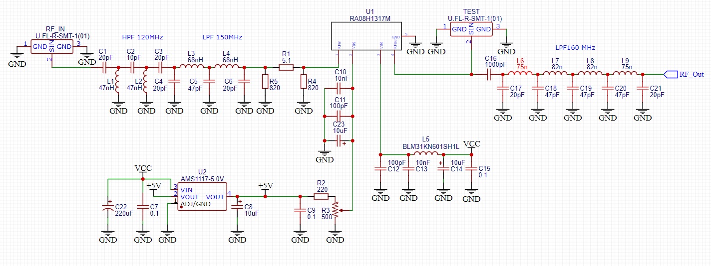
Контроллер с формирователем уже едет в Питер. Вложение:
lmx2571_wspr1.jpg [ 166.85 Кб | Просмотров: 4691 ]
Схема усилителя. Вложение:
PA_144.jpg [ 259.17 Кб | Просмотров: 4691 ]
Плата готовится к отправке на производство в поднебесную. Вложение:
PA_144_PCB.jpg [ 191.58 Кб | Просмотров: 4691 ]
Пока не решен вопрос с антенной. Если есть у кого то выход на Евгения из фирмы Радиал, что бы помог с антеннами и сумматором буду премного благодарен.
_________________ Погода RV1CJ
|
|
| Вернуться наверх |
|
 |
|
R1LB
|
Заголовок сообщения: Re: PI4_CW_Carrier Beacon Добавлено: Вт 27 фев 2024 19:13 |
|
Зарегистрирован: Пн 14 май 2012 22:42 Сообщений: 496 Откуда: KO49TQ
|
|
Евгений на связи в телеге - @ua3ahm И как вариант - Михаилу RA1ALA позвони - что то у него было из антенн.
_________________ 73! de R1LB, R1LB-5 Leonid.
|
|
| Вернуться наверх |
|
 |
|
ub1amz
|
Заголовок сообщения: Re: PI4_CW_Carrier Beacon Добавлено: Вт 27 фев 2024 20:54 |
|
Зарегистрирован: Чт 24 янв 2019 20:31 Сообщений: 16
|
RV1CJ писал(а): Плата готовится к отправке на производство в поднебесную.
Есть такая плата в готовом виде: https://oshwlab.com/ys1797/if2vhfесли что, могу отсыпать. (есть собранная) Приемную часть отпилить и реле не ставить - то вполне сойдет.
|
|
| Вернуться наверх |
|
 |
|
RV1CJ
|
Заголовок сообщения: Re: PI4_CW_Carrier Beacon Добавлено: Ср 28 фев 2024 00:34 |
|
Зарегистрирован: Чт 06 дек 2007 01:00 Сообщений: 607
|
ub1amz писал(а): RV1CJ писал(а): Плата готовится к отправке на производство в поднебесную.
если что, могу отсыпать. (есть собранная) Приемную часть отпилить и реле не ставить - то вполне сойдет. Спасибо за предложение. Все таки плату буду свою заказывать, по выходу ФВЧ на вашей нет, не хочется на 3ю гармошку попасть. А вот от RA08H1317M не откажусь.
_________________ Погода RV1CJ
|
|
| Вернуться наверх |
|
 |
|
Страница 1 из 1
|
[ Сообщений: 9 ] |
|
Кто сейчас на форуме |
Сейчас этот форум просматривают: нет зарегистрированных пользователей и гости: 11 |
|
Вы не можете начинать темы Вы не можете отвечать на сообщения Вы не можете редактировать свои сообщения Вы не можете удалять свои сообщения Вы не можете добавлять вложения
|
|