Сообщения без ответов | Активные темы
|
Страница 1 из 1
|
[ Сообщений: 10 ] |
|
| Автор |
Сообщение |
|
RA1AHQ
|
Заголовок сообщения: Активный CW-фильтр (набор, Kit) 4SQRP Добавлено: Ср 30 мар 2016 13:40 |
|
Зарегистрирован: Сб 16 авг 2008 00:00 Сообщений: 4128 Откуда: Ligovo
|
После интересной темы RL1L про внешний динамик, заинтересовался фильтрами, нашел готовый набор на основе DSP-технологии. Внешний телеграфный фильтр на среднюю частоту 700 Гц, набор от фирмы HI-PER Mite - разработка David Cripe NM0S. Полоса пропускания 200 Гц, при полном отсутствии "звона" (ringing). Можно подключить к чему угодно, хоть к приемнику, хоть к радиостанции, внешний динамик (наушники) в набор не входит. Набор без SMD, нет катушек. Питание 5-13 Вольт. Выход: 500 мВ, сопротивление 8Ом. Сигнал-шум регулируемый 0-50 дБ. Цена 25 долларов. Фотография платы и деталей: Вложение:
Комментарий к файлу: HI-PER Mite CW Filter Kit
kit.jpg [ 19.24 Кб | Просмотров: 20035 ]
Где купить: http://www.4sqrp.com/HiPerMite.phpОбзор 2013: http://www.4sqrp.com/kits/Filter/k9yate ... 013hpm.pdfВидео работы см. с ~3:00:
|
|
| Вернуться наверх |
|
 |
|
RL1L
|
Заголовок сообщения: Re: Активный CW-фильтр (набор, Kit) 4SQRP Добавлено: Ср 30 мар 2016 14:08 |
|
Зарегистрирован: Пт 26 фев 2016 21:49 Сообщений: 1162 Откуда: Славянка
|
|
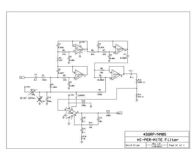
Вот схема фильтр. Пара операционных усилителей на которых собраны активные фильтры. Регулируется усиление от 0 до 50 дб.
| Вложения: |

CW фильтр.jpg [ 52.6 Кб | Просмотров: 20022 ]
|
_________________ Анатолий Анатольевич. ex.( RA0C, EY9AF, RA6XPL, RA6PS, RA6PGY).
|
|
| Вернуться наверх |
|
 |
|
RL1L
|
Заголовок сообщения: Re: Активный CW-фильтр (набор, Kit) 4SQRP Добавлено: Ср 30 мар 2016 14:19 |
|
Зарегистрирован: Пт 26 фев 2016 21:49 Сообщений: 1162 Откуда: Славянка
|
|
LM386 для динамиков слабенькая, только если на наушники.
_________________ Анатолий Анатольевич. ex.( RA0C, EY9AF, RA6XPL, RA6PS, RA6PGY).
|
|
| Вернуться наверх |
|
 |
|
RL1L
|
Заголовок сообщения: Re: Активный CW-фильтр (набор, Kit) 4SQRP Добавлено: Ср 30 мар 2016 14:24 |
|
Зарегистрирован: Пт 26 фев 2016 21:49 Сообщений: 1162 Откуда: Славянка
|
|
DSP технология это когда стоит цифровой сигнальный процессор и все делает "цифра", а здесь сплошной "аналог" и за это 25 "американских рубасов" "жаба на плечах задушит".
_________________ Анатолий Анатольевич. ex.( RA0C, EY9AF, RA6XPL, RA6PS, RA6PGY).
|
|
| Вернуться наверх |
|
 |
|
RA1AHQ
|
Заголовок сообщения: Re: Активный CW-фильтр (набор, Kit) 4SQRP Добавлено: Ср 30 мар 2016 14:33 |
|
Зарегистрирован: Сб 16 авг 2008 00:00 Сообщений: 4128 Откуда: Ligovo
|
RL1L, Да, аналог. Спасибо за поправку! Разработка 1994 года, журнал "73", май. В оригинальной статье несколько другая схема. Есть проходной трансформатор переключатель обхода. Вложение:
scheme.gif [ 6.46 Кб | Просмотров: 20009 ]
|
|
| Вернуться наверх |
|
 |
|
RA1AHQ
|
Заголовок сообщения: Re: Активный CW-фильтр (набор, Kit) 4SQRP Добавлено: Ср 30 мар 2016 14:47 |
|
Зарегистрирован: Сб 16 авг 2008 00:00 Сообщений: 4128 Откуда: Ligovo
|
Схема фильтра с частотой 700 Гц полосой пропускания 200 Гц на пассивных компонентах содержит индуктивности, которые невозможно реализовать на практике. Вложение:
Комментарий к файлу: схема CW фильтра на R, L, C
cw-passive.gif [ 8.74 Кб | Просмотров: 20008 ]
Про активные фильтры ОУ я схемы не понимаю. Хорошо, что есть набор, правда цена не 25, а 35 долларов. По курсу 2.5 тысячи уже задумаешься. 
|
|
| Вернуться наверх |
|
 |
|
RL1L
|
Заголовок сообщения: Re: Активный CW-фильтр (набор, Kit) 4SQRP Добавлено: Ср 30 мар 2016 15:02 |
|
Зарегистрирован: Пт 26 фев 2016 21:49 Сообщений: 1162 Откуда: Славянка
|
|
Вот фильтр на 700Гц с полосой 200Гц, на пассивных элементах при, чем можно подключать к выходу трансивера так как сопротивление 8 ом, АЧХ видна на графике. Катушка 15мГн на двух кольцах К20х11х5.5 сложенных столбиком должна содержать всего 75 витков провода.
| Вложения: |

фильтр CW-2.jpg [ 44.45 Кб | Просмотров: 19999 ]
|

фильтр CW.jpg [ 23.38 Кб | Просмотров: 19999 ]
|
_________________ Анатолий Анатольевич. ex.( RA0C, EY9AF, RA6XPL, RA6PS, RA6PGY).
|
|
| Вернуться наверх |
|
 |
|
RA1AHQ
|
Заголовок сообщения: Re: Активный CW-фильтр (набор, Kit) 4SQRP Добавлено: Ср 30 мар 2016 17:27 |
|
Зарегистрирован: Сб 16 авг 2008 00:00 Сообщений: 4128 Откуда: Ligovo
|
|
| Вернуться наверх |
|
 |
|
RL1L
|
Заголовок сообщения: Re: Активный CW-фильтр (набор, Kit) 4SQRP Добавлено: Ср 30 мар 2016 17:43 |
|
Зарегистрирован: Пт 26 фев 2016 21:49 Сообщений: 1162 Откуда: Славянка
|
|
Всегда пожалуйста! Сам пользуюсь этой программкой. Емкости можно купить в интернет магазине "радиодетали" от 5 до 16 рубасов. Можно купить по дешевле и составить в параллель до 100мкф.
_________________ Анатолий Анатольевич. ex.( RA0C, EY9AF, RA6XPL, RA6PS, RA6PGY).
|
|
| Вернуться наверх |
|
 |
|
RL1L
|
Заголовок сообщения: Re: Активный CW-фильтр (набор, Kit) 4SQRP Добавлено: Чт 31 мар 2016 14:03 |
|
Зарегистрирован: Пт 26 фев 2016 21:49 Сообщений: 1162 Откуда: Славянка
|
RL1L писал(а): Вот фильтр на 700Гц с полосой 200Гц, на пассивных элементах при, чем можно подключать к выходу трансивера так как сопротивление 8 ом, АЧХ видна на графике. Катушка 15мГн на двух кольцах К20х11х5.5 сложенных столбиком должна содержать всего 75 витков провода. Фильтр имеет полосу пропускания по уровню -3дб около 280 гц, по уровню -6 дб 320 гц, по уровню -50 дб 1000 гц. Коэффициент прямоугольности -6/-50 дб равен 3. Для простого фильтра третьего порядка в принципе не плохо, ведь он предназначен для подключения к громкоговорителю.
_________________ Анатолий Анатольевич. ex.( RA0C, EY9AF, RA6XPL, RA6PS, RA6PGY).
|
|
| Вернуться наверх |
|
 |
|
Страница 1 из 1
|
[ Сообщений: 10 ] |
|
Кто сейчас на форуме |
Сейчас этот форум просматривают: нет зарегистрированных пользователей и гости: 1 |
|
Вы не можете начинать темы Вы не можете отвечать на сообщения Вы не можете редактировать свои сообщения Вы не можете удалять свои сообщения Вы не можете добавлять вложения
|
|