Сообщения без ответов | Активные темы
| Автор |
Сообщение |
|
UB1AJU
|
Заголовок сообщения: Автомат для приема CW Добавлено: Сб 18 ноя 2017 17:55 |
|
Зарегистрирован: Ср 17 фев 2016 23:37 Сообщений: 743 Откуда: Locator: KO59CU
|
|
Где-то в глубине души осознавая, что принимать "морзянку" надо ухом человеческим, а не электронным, все-таки заинтересовался темой автодекодирования и попробовал такой вот сабж с Алиэкспресса. При непосредственной подаче сигнала на штатный детектор с ФАПЧ (LM567) очень подвержен помехам и очень чувствителен к замираниям. По совету RL1L сделал предварительные каскады телеграфного фильтра и АРУ на ОУ (+ контрольку-усилитель на LM386). Декодирование значительно улучшилось, и все-таки часть информации проходит неверно, в промежутках случайным образом декодируются шумы. Я к чему все это. Собираюсь попробовать сделать телеграфный фильтр на основе технологии переключаемых конденсаторов (есть соответствующие микросхемы). Интересно послушать коллег - у кого какой есть интересный опыт в этом направлении?
| Вложения: |

4WY7_QsX1Lg.jpg [ 675.77 Кб | Просмотров: 20196 ]
|
_________________ Знай я раньше то, что я знаю теперь, я бы не знал этого. (с) Станислав Ежи Лец
|
|
| Вернуться наверх |
|
 |
|
RL1L
|
Заголовок сообщения: Re: Автомат для приема CW Добавлено: Сб 18 ноя 2017 19:26 |
|
Зарегистрирован: Пт 26 фев 2016 21:49 Сообщений: 1162 Откуда: Славянка
|
|
Борис приветствую! Смотрю запустил агрегат. Да все верно, декодер очень капризный к входному сигналу. Если сигнал слабый, меньше 100 мВ, то начинает гнать ошибки, вот поэтому ему и нужна АРУ. Следующий момент полоса захвата тоже узкая всего 100 Гц, поэтому и нужен узкий ТЛГ фильтр. Надо делать на пассивных элементах, т.е. на катушках и конденсаторах и в добавок уже на ОУ, что бы скаты были круче, вот тогда будет меньше ошибок. В декодере настраивается центральная частота приема 700-1000 Гц, ну как правило 800 Гц и поэтому если принимать сигнал станции у которой частота отличается, тоже могут быть ошибки. Если сделать узкополосный фильтр с полосой 100 Гц, то значительно улучшится отношение сигнал/шум и с помощью АРУ поддерживать сигнал на уровне 100 мВ, то будет практически безошибочный прием. У декодера есть такая особенность, что он скорость декодирования подстраивает по первым знакам, поэтому первые знаки, при большой скорости передачи на передающей станции, могут теряться, а если оператор шпарит очень быстро, то знаки могут теряться и во-время передачи, это нормально.
_________________ Анатолий Анатольевич. ex.( RA0C, EY9AF, RA6XPL, RA6PS, RA6PGY).
|
|
| Вернуться наверх |
|
 |
|
UB1AJU
|
Заголовок сообщения: Re: Автомат для приема CW Добавлено: Сб 18 ноя 2017 19:43 |
|
Зарегистрирован: Ср 17 фев 2016 23:37 Сообщений: 743 Откуда: Locator: KO59CU
|
|
| Вернуться наверх |
|
 |
|
RL1L
|
Заголовок сообщения: Re: Автомат для приема CW Добавлено: Сб 18 ноя 2017 20:17 |
|
Зарегистрирован: Пт 26 фев 2016 21:49 Сообщений: 1162 Откуда: Славянка
|
|
У фильтра можно еще полосу сузить. Так по уровню -6 дБ получается около 500 Гц, так что, можно еще уменьшить полосу. АРУ слабовата, где-то 20-30 Дб держит, а сигнал в эфире может меняться на 60-80 дБ, а то и больше. Вот например пускай мы принимаем станции с уровнем S=4 балла, ну ниже как правило прием плохой, это соответствует 1.5 мкВ и до S=9+50 дБ, это 15 мВ, вот и получаем разницу в уровне в 10000 раз или 80 дБ, вот при каком изменении сигнала на входе, АРУ должна на выходе держать постоянный уровень.
_________________ Анатолий Анатольевич. ex.( RA0C, EY9AF, RA6XPL, RA6PS, RA6PGY).
|
|
| Вернуться наверх |
|
 |
|
UB1AJU
|
Заголовок сообщения: Re: Автомат для приема CW Добавлено: Сб 18 ноя 2017 20:21 |
|
Зарегистрирован: Ср 17 фев 2016 23:37 Сообщений: 743 Откуда: Locator: KO59CU
|
RL1L писал(а): У фильтра можно еще полосу сузить. Пришел на ум вариант "модулятор/демодулятор" с электромеханическим фильтром с ТЛГ полосой. Купить такой проблематично, но можно.
_________________ Знай я раньше то, что я знаю теперь, я бы не знал этого. (с) Станислав Ежи Лец
|
|
| Вернуться наверх |
|
 |
|
RL1L
|
Заголовок сообщения: Re: Автомат для приема CW Добавлено: Сб 18 ноя 2017 20:37 |
|
Зарегистрирован: Пт 26 фев 2016 21:49 Сообщений: 1162 Откуда: Славянка
|
UB1AJU писал(а): RL1L писал(а): У фильтра можно еще полосу сузить. Пришел на ум вариант "модулятор/демодулятор" с электромеханическим фильтром с ТЛГ полосой. Купить такой проблематично, но можно. Если у тебя в трансивере стоит узкополосный ТЛГ фильтр, то не надо ни каких ЭМФов, он все срежет, а это фильтр по НЧ, что бы шумы УЗЧ не лезли в декодер. Видишь, надо бы по нормальному измерить изменение сигнала на линейном выходе трансивера, ведь в трансивере тоже есть АРУ и как правило неплохая, но она рассчитывается, что при изменении входного сигнала на выходе меняется в пределах 6 дБ, а это в два раза по напряжению, вот и получается, что сигнал может меняться на линейном выходе в два раза и может вываливаться за уровень необходимый для нормального декодирования для декодера. А для декодера желательно, что бы уровень был четко около 100 мВ на нагрузке 600 Ом. Кстати у 897 как раз линейный выход 600 Ом.
_________________ Анатолий Анатольевич. ex.( RA0C, EY9AF, RA6XPL, RA6PS, RA6PGY).
|
|
| Вернуться наверх |
|
 |
|
UB1AJU
|
Заголовок сообщения: Re: Автомат для приема CW Добавлено: Сб 18 ноя 2017 20:42 |
|
Зарегистрирован: Ср 17 фев 2016 23:37 Сообщений: 743 Откуда: Locator: KO59CU
|
RL1L писал(а): Если у тебя в трансивере стоит узкополосный ТЛГ фильтр, то не надо ни каких ЭМФов, он все срежет, а это фильтр по НЧ, что бы шумы УЗЧ не лезли в декодер. В трансивере есть CW режим, но доп. опция отсутствует пока, я работаю с SDR (с интернета).
_________________ Знай я раньше то, что я знаю теперь, я бы не знал этого. (с) Станислав Ежи Лец
|
|
| Вернуться наверх |
|
 |
|
RL1L
|
Заголовок сообщения: Re: Автомат для приема CW Добавлено: Сб 18 ноя 2017 20:49 |
|
Зарегистрирован: Пт 26 фев 2016 21:49 Сообщений: 1162 Откуда: Славянка
|
|
Тогда однозначно нужен хороший фильтр и хорошая АРУ.
_________________ Анатолий Анатольевич. ex.( RA0C, EY9AF, RA6XPL, RA6PS, RA6PGY).
|
|
| Вернуться наверх |
|
 |
|
UB1AJU
|
Заголовок сообщения: Re: Автомат для приема CW Добавлено: Сб 18 ноя 2017 21:02 |
|
Зарегистрирован: Ср 17 фев 2016 23:37 Сообщений: 743 Откуда: Locator: KO59CU
|
RL1L писал(а): Тогда однозначно нужен хороший фильтр и хорошая АРУ. В плане увеличения глубины АРУ думаю какой-нибудь гибрид из этих двух схемок: управляемый делитель на входе из 2N7000 + LM386.
| Вложения: |

post-25-1185196001.jpg [ 35.9 Кб | Просмотров: 20126 ]
|

attachment55.gif [ 31.43 Кб | Просмотров: 20126 ]
|
_________________ Знай я раньше то, что я знаю теперь, я бы не знал этого. (с) Станислав Ежи Лец
|
|
| Вернуться наверх |
|
 |
|
UB1AJU
|
Заголовок сообщения: Re: Автомат для приема CW Добавлено: Вс 19 ноя 2017 09:50 |
|
Зарегистрирован: Ср 17 фев 2016 23:37 Сообщений: 743 Откуда: Locator: KO59CU
|
RL1L писал(а): Тогда однозначно нужен хороший фильтр и хорошая АРУ. Фильтр можно попробовать сделать двухзвенным, включить один за другим 2 каскада и немного раздвинуть их резонансы. А вот в плане установки в трансивер фильтра по 2 ПЧ - похоже только недешевый yf-122cn, подобрать что то из доступной рассыпухи никак.
_________________ Знай я раньше то, что я знаю теперь, я бы не знал этого. (с) Станислав Ежи Лец
|
|
| Вернуться наверх |
|
 |
|
UB1AJU
|
Заголовок сообщения: Re: Автомат для приема CW Добавлено: Вс 19 ноя 2017 10:27 |
|
Зарегистрирован: Ср 17 фев 2016 23:37 Сообщений: 743 Откуда: Locator: KO59CU
|
|
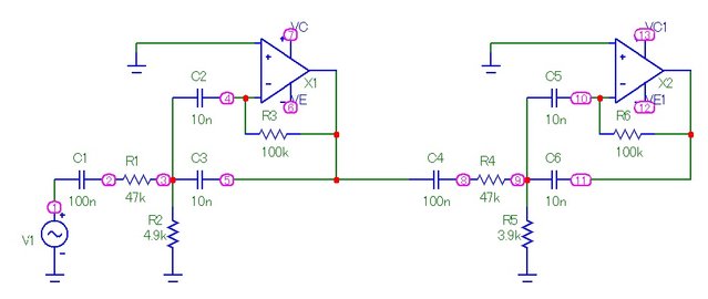
Двухкаскадный фильтр намного лучше.
| Вложения: |

2zvenn_1.jpg [ 62.07 Кб | Просмотров: 20049 ]
|

2zvenn.jpg [ 153.14 Кб | Просмотров: 20049 ]
|
_________________ Знай я раньше то, что я знаю теперь, я бы не знал этого. (с) Станислав Ежи Лец
|
|
| Вернуться наверх |
|
 |
|
RL1L
|
Заголовок сообщения: Re: Автомат для приема CW Добавлено: Вс 19 ноя 2017 12:41 |
|
Зарегистрирован: Пт 26 фев 2016 21:49 Сообщений: 1162 Откуда: Славянка
|
|
Вот схемка шикарного ТЛГ фильтра. У него есть режим режекции или пропускания, т.е. его можно и просто как узкополосный ТЛГ фильтр использовать. А вообще есть такая хорошая книга Э.Т. Рэд "Схемотехника радиоприемников", там все найдешь и АРУ и фильтры. В архиве книга.
_________________ Анатолий Анатольевич. ex.( RA0C, EY9AF, RA6XPL, RA6PS, RA6PGY).
|
|
| Вернуться наверх |
|
 |
|
UB1AJU
|
Заголовок сообщения: Re: Автомат для приема CW Добавлено: Вс 19 ноя 2017 14:11 |
|
Зарегистрирован: Ср 17 фев 2016 23:37 Сообщений: 743 Откуда: Locator: KO59CU
|
RL1L писал(а): есть такая хорошая книга Э.Т. Рэд "Схемотехника радиоприемников" Спасибо, Анатолий, почитаю.
_________________ Знай я раньше то, что я знаю теперь, я бы не знал этого. (с) Станислав Ежи Лец
|
|
| Вернуться наверх |
|
 |
|
UB1AJU
|
Заголовок сообщения: Re: Автомат для приема CW Добавлено: Пн 20 ноя 2017 00:07 |
|
Зарегистрирован: Ср 17 фев 2016 23:37 Сообщений: 743 Откуда: Locator: KO59CU
|
RL1L писал(а): Вот схемка шикарного ТЛГ фильтра. Обкатал в МС9, единственное изменение - это заменил входной резистор на 220 кОм вместо 15, привел к почти единице коэффициента передачи на резонансе.
| Вложения: |

filter_red_13_9.jpg [ 93.78 Кб | Просмотров: 19935 ]
|
_________________ Знай я раньше то, что я знаю теперь, я бы не знал этого. (с) Станислав Ежи Лец
|
|
| Вернуться наверх |
|
 |
|
UB1AJU
|
Заголовок сообщения: Re: Автомат для приема CW Добавлено: Чт 23 ноя 2017 01:55 |
|
Зарегистрирован: Ср 17 фев 2016 23:37 Сообщений: 743 Откуда: Locator: KO59CU
|
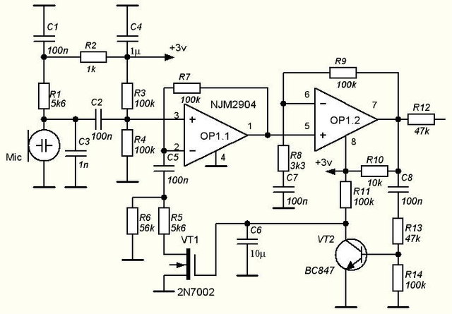
RL1L писал(а): Вот схемка шикарного ТЛГ фильтра. Собрал фильтр + АРУ на LM386, вместо биполярного транзистора поставил полевой с изолированным затвором 2N7000. Связочка получилась действительно шикарная - легко отстраивается от "шума раковины" на SDR (в режиме узкополосной CW).
| Вложения: |

ahhe6E-4PuY.jpg [ 254.42 Кб | Просмотров: 19811 ]
|
_________________ Знай я раньше то, что я знаю теперь, я бы не знал этого. (с) Станислав Ежи Лец
|
|
| Вернуться наверх |
|
 |
Кто сейчас на форуме |
Сейчас этот форум просматривают: нет зарегистрированных пользователей и гости: 1 |
|
Вы не можете начинать темы Вы не можете отвечать на сообщения Вы не можете редактировать свои сообщения Вы не можете удалять свои сообщения Вы не можете добавлять вложения
|
|