Сообщения без ответов | Активные темы
|
Страница 1 из 1
|
[ Сообщений: 10 ] |
|
| Автор |
Сообщение |
|
RA1AHQ
|
Заголовок сообщения: Простой диплексер 144/433 (автор DL9YFE) Добавлено: Пн 10 сен 2012 16:01 |
|
Зарегистрирован: Сб 16 авг 2008 00:00 Сообщений: 4104 Откуда: Ligovo
|
Схема простого диплексера 144/433 автор DL9YFE. Пишут, что изоляция 35 дБ и хорошая повторяемость. Вложение:
diplexer.gif [ 10.44 Кб | Просмотров: 7481 ]
К сожалению, автор использует самодельные подстроечные конденсаторы. http://www.dl9yfe.de/Antennen/Diplexer/diplexer.htmlДумаю, а не заменить ли КПЕ 3 и 12 пФ также небольшими 3 и 12 см разомкнутыми отрезками кабеля? Ведь у RG-58 погонная ёмкость примерно 100 пФ на 100 см. 73
_________________ Владимир
|
|
| Вернуться наверх |
|
 |
|
UA1CFM
|
Заголовок сообщения: Re: Простой диплексер 144/433 (автор DL9YFE) Добавлено: Чт 06 ноя 2025 21:32 |
|
Зарегистрирован: Пт 18 июл 2008 00:00 Сообщений: 452 Откуда: KO69AK
|
|
| Вернуться наверх |
|
 |
|
RL1L
|
Заголовок сообщения: Re: Простой диплексер 144/433 (автор DL9YFE) Добавлено: Пт 07 ноя 2025 09:06 |
|
Зарегистрирован: Пт 26 фев 2016 21:49 Сообщений: 1156 Откуда: Славянка
|
|
А почему нельзя было сразу рассчитать диплексер, программа это позволяет, а просто соединить в параллель ФНЧ и ФВЧ нельзя. Слишком близко выбрана частота среза, я бы выбрал 160 МГц и 350 МГц. Разъемы для УКВ не подходят.
_________________ Анатолий Анатольевич. ex.( RA0C, EY9AF, RA6XPL, RA6PS, RA6PGY).
|
|
| Вернуться наверх |
|
 |
|
UA1CFM
|
Заголовок сообщения: Re: Простой диплексер 144/433 (автор DL9YFE) Добавлено: Пт 07 ноя 2025 20:13 |
|
Зарегистрирован: Пт 18 июл 2008 00:00 Сообщений: 452 Откуда: KO69AK
|
RL1L писал(а): А почему нельзя было сразу рассчитать диплексер, программа это позволяет, а просто соединить в параллель ФНЧ и ФВЧ нельзя. Слишком близко выбрана частота среза, я бы выбрал 160 МГц и 350 МГц. Разъемы для УКВ не подходят. Спасибо за консультацию! Первый блин получился наверное комом ( Я диплексер оптимизировал вручную, соединив ФНЧ и ФВЧ в программе AWR и проверил в Sonnet. Последнюю использовал чтобы проверить - как будет влиять паразитная емкость контактных площадок на плате. График из Sonnet и AWR прилагаю. Придется пересчитывать диплексер заново в Filter Solution и делать наверно по-новой. 
| Вложения: |

Снимок4.JPG [ 69.37 Кб | Просмотров: 446 ]
|

Снимок3.JPG [ 150.96 Кб | Просмотров: 446 ]
|

Снимок2.JPG [ 544.14 Кб | Просмотров: 446 ]
|

Снимок.JPG [ 169.45 Кб | Просмотров: 446 ]
|
|
|
| Вернуться наверх |
|
 |
|
UA1CFM
|
Заголовок сообщения: Re: Простой диплексер 144/433 (автор DL9YFE) Добавлено: Пт 07 ноя 2025 20:25 |
|
Зарегистрирован: Пт 18 июл 2008 00:00 Сообщений: 452 Откуда: KO69AK
|
|
Может быть штырек разьема просто укоротить?
| Вложения: |

IMG_20251107_101606.jpg [ 604.31 Кб | Просмотров: 440 ]
|
|
|
| Вернуться наверх |
|
 |
|
RL1L
|
Заголовок сообщения: Re: Простой диплексер 144/433 (автор DL9YFE) Добавлено: Сб 08 ноя 2025 10:29 |
|
Зарегистрирован: Пт 26 фев 2016 21:49 Сообщений: 1156 Откуда: Славянка
|
|
Конечно лучше пересчитать, к тому же фильтр солюшен это позволяет. В программе уже есть возможность сразу рассчитывать диплексер, только частоты среза желательно брать подальше от рабочей полосы, процентов на 10-15, тогда и потери в рабочей полосе будут меньше. Разъемы so-239 не предназначены для работы на укв, у них ненормированное волновое сопротивление и они имеют очень большие потери на укв. Есть такие разъемы с полувоздушным диэлектриком, но и это компромисс. Лучше применять N-типа или СР-50 (типа BNC). Отечественные СР-50 держат 200 Вт на 3 ГГц. Можно SMA разъемы, тоже очень хорошие, 100 Вт держат спокойно. Катушки в ФНЧ лучше размещать "зигзагом", а в ФВЧ в "шахматном порядке", т.е. конденсаторы в одну линию, а катушки чередуя сверху и снизу, для уменьшения взаимного влияния, ну и как следствие увеличения ослабления в не рабочей полосе.
_________________ Анатолий Анатольевич. ex.( RA0C, EY9AF, RA6XPL, RA6PS, RA6PGY).
|
|
| Вернуться наверх |
|
 |
|
UA1CFM
|
Заголовок сообщения: Re: Простой диплексер 144/433 (автор DL9YFE) Добавлено: Пн 10 ноя 2025 22:10 |
|
Зарегистрирован: Пт 18 июл 2008 00:00 Сообщений: 452 Откуда: KO69AK
|
|
| Вернуться наверх |
|
 |
|
UA1CFM
|
Заголовок сообщения: Re: Простой диплексер 144/433 (автор DL9YFE) Добавлено: Ср 12 ноя 2025 11:54 |
|
Зарегистрирован: Пт 18 июл 2008 00:00 Сообщений: 452 Откуда: KO69AK
|
|
ФВЧ на 435 МГц лучше настроить не удается( Не понятное поведение графика в районе частоты 350 МГц - возможно мешают паразитные емкости платы. По потерям думаю что результат меня устроит получившийся. Да и 50 ом через фильтр в полосе пропускания хорошо видно. Жду разьемы, чтобы спаять кабеля и проверить диплексер на трансивере.
| Вложения: |

IMG_20251112_091452.png [ 751.66 Кб | Просмотров: 201 ]
|
|
|
| Вернуться наверх |
|
 |
|
UA1CFM
|
Заголовок сообщения: Re: Простой диплексер 144/433 (автор DL9YFE) Добавлено: Ср 12 ноя 2025 19:56 |
|
Зарегистрирован: Пт 18 июл 2008 00:00 Сообщений: 452 Откуда: KO69AK
|
|
У простого ФВЧ на 435 МГц с 4 катушками АЧХ получается вот такое. И в районе 350 МГц все пормально, в отличие от предыдущей конструкции.
| Вложения: |

IMG_20251112_184704.jpg [ 977.35 Кб | Просмотров: 151 ]
|

nanovna-litevna_2025-11-12_18-48-23.png [ 286.16 Кб | Просмотров: 151 ]
|
|
|
| Вернуться наверх |
|
 |
|
UA1CFM
|
Заголовок сообщения: Re: Простой диплексер 144/433 (автор DL9YFE) Добавлено: Чт 13 ноя 2025 23:19 |
|
Зарегистрирован: Пт 18 июл 2008 00:00 Сообщений: 452 Откуда: KO69AK
|
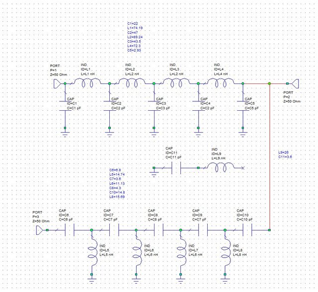
Покрутил номиналы конденсаторов в AWR  и в результате изменил емкость конденсатора идущего с разъема на ФВЧ, перестроил катушки - график стал гораздо широкополоснее и ушла проблема на частоте 350 МГц
| Вложения: |

nanovna-litevna_2025-11-13_22-00-58.png [ 302.23 Кб | Просмотров: 64 ]
|
|
|
| Вернуться наверх |
|
 |
|
Страница 1 из 1
|
[ Сообщений: 10 ] |
|
Кто сейчас на форуме |
Сейчас этот форум просматривают: нет зарегистрированных пользователей и гости: 2 |
|
Вы не можете начинать темы Вы не можете отвечать на сообщения Вы не можете редактировать свои сообщения Вы не можете удалять свои сообщения Вы не можете добавлять вложения
|
|