Сообщения без ответов | Активные темы
|
Страница 1 из 1
|
[ Сообщений: 14 ] |
|
| Автор |
Сообщение |
|
Miki
|
Заголовок сообщения: где отремонтировать Yaesu 857 ? Добавлено: Чт 02 сен 2021 14:12 |
|
Зарегистрирован: Пн 02 июл 2007 00:00 Сообщений: 690 Откуда: Санкт-Петербург
|
|
Подскажите, где можно отремонтировать Yaesu 857 ? Отлетел CAT интерфейс. Спасибо.
_________________ Михаил R1AVM ex RA1AVM SP066
|
|
| Вернуться наверх |
|
 |
|
Гулливер
|
Заголовок сообщения: Re: где отремонтировать Yaesu 857 ? Добавлено: Чт 02 сен 2021 14:13 |
|
Зарегистрирован: Пт 25 май 2007 00:00 Сообщений: 1165 Откуда: Питер,Колпино
|
|
Кабель точно рабочий?
_________________ R1bgr Ex. ra1aja
|
|
| Вернуться наверх |
|
 |
|
Miki
|
Заголовок сообщения: Re: где отремонтировать Yaesu 857 ? Добавлено: Чт 02 сен 2021 15:10 |
|
Зарегистрирован: Пн 02 июл 2007 00:00 Сообщений: 690 Откуда: Санкт-Петербург
|
Гулливер писал(а): Кабель точно рабочий? Точно рабочий. У меня гикнулся китайский USB-COM во время работы. Даже трансивер выключился. Но теперь всё работает кроме САТ. Я новый кабель получил
_________________ Михаил R1AVM ex RA1AVM SP066
|
|
| Вернуться наверх |
|
 |
|
RK1AQ
|
Заголовок сообщения: Re: где отремонтировать Yaesu 857 ? Добавлено: Чт 02 сен 2021 15:41 |
|
 |
| exRA1AGG |
 |
Зарегистрирован: Пт 02 янв 2009 01:00 Сообщений: 1084 Откуда: Славянка
|
|
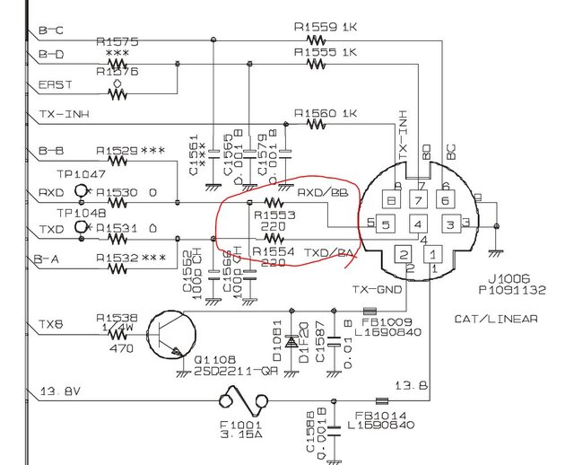
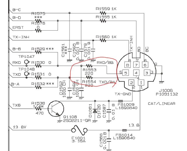
В этом трансивере линии CAT идут почти на прямую в процессор. В вашем случае скорее всего пшикнули эти самый(ые) резистор(ы). То что трансивер работаем, считайте вам повезло.
типоразмер там 0402 (могу ошибится), подойдет любой 200-300Ом.
И есть же беспроводные СAT-интерфейсы для сего радива.
| Вложения: |

Снимок.JPG [ 111.17 Кб | Просмотров: 20777 ]
|
|
|
| Вернуться наверх |
|
 |
|
UA1AQC
|
Заголовок сообщения: Re: где отремонтировать Yaesu 857 ? Добавлено: Чт 02 сен 2021 16:58 |
|
Зарегистрирован: Вт 03 фев 2015 16:12 Сообщений: 217 Откуда: KO59ar Красное Село
|
|
Не факт, что именно они-у меня в 817ом сгорел дроссель fb1014 , а bt-cat питался через него.И второй случай-TTL на CAT тут 5V , а модуль bt был 3.3 V без преобразователя уровня.Сгорел модуль.В ic-7000 отгорел "0" резистор на корпус от земли в разъеме.Так что, торопиться не надо, тестером потыкайте. На микросхему сигнал идет через такие резисторы, что сгореть там нереально почти.Но стабилитрон на 5вольт на землю бы не помешал на будущее.
|
|
| Вернуться наверх |
|
 |
|
Miki
|
Заголовок сообщения: Re: где отремонтировать Yaesu 857 ? Добавлено: Чт 02 сен 2021 17:57 |
|
Зарегистрирован: Пн 02 июл 2007 00:00 Сообщений: 690 Откуда: Санкт-Петербург
|
|
Спасибо всем, кто ответил. Но может есть конторы, которые ремонтируют такую технику Мне немого сложно самому: зрение уже не то.
_________________ Михаил R1AVM ex RA1AVM SP066
|
|
| Вернуться наверх |
|
 |
|
RK1AA
|
Заголовок сообщения: Re: где отремонтировать Yaesu 857 ? Добавлено: Чт 02 сен 2021 19:12 |
|
Зарегистрирован: Сб 09 фев 2008 01:00 Сообщений: 6872 Откуда: Санкт-Петербург
|
|
| Вернуться наверх |
|
 |
|
Гулливер
|
Заголовок сообщения: Re: где отремонтировать Yaesu 857 ? Добавлено: Чт 02 сен 2021 20:27 |
|
Зарегистрирован: Пт 25 май 2007 00:00 Сообщений: 1165 Откуда: Питер,Колпино
|
|
В процессор там напрямую ничего не идёт. Монтаж мелкий и плотный. Указанные резисторы горят последними. В 98% случаев чинится.
_________________ R1bgr Ex. ra1aja
|
|
| Вернуться наверх |
|
 |
|
Miki
|
Заголовок сообщения: Re: где отремонтировать Yaesu 857 ? Добавлено: Чт 02 сен 2021 21:36 |
|
Зарегистрирован: Пн 02 июл 2007 00:00 Сообщений: 690 Откуда: Санкт-Петербург
|
RK1AA писал(а): Михаил, Вам точно поможет Константин R1CK (Радиоэксперт). https://www.qrz.ru/db/R1CK Спасибо за совет!
_________________ Михаил R1AVM ex RA1AVM SP066
|
|
| Вернуться наверх |
|
 |
|
RK1AQ
|
Заголовок сообщения: Re: где отремонтировать Yaesu 857 ? Добавлено: Пт 03 сен 2021 12:04 |
|
 |
| exRA1AGG |
 |
Зарегистрирован: Пт 02 янв 2009 01:00 Сообщений: 1084 Откуда: Славянка
|
Гулливер писал(а): В процессор там напрямую ничего не идёт.... Да? Хм, а схема говорит что идет...ну да ладно смотря как глядеть. 2:Miki а CAT с морды лица пробовали подключать? Работает? Хотя, как я понял вопрос закрыт, т.е. нашли кто в Питере ремонтирует)
|
|
| Вернуться наверх |
|
 |
|
Miki
|
Заголовок сообщения: Re: где отремонтировать Yaesu 857 ? Добавлено: Сб 04 сен 2021 09:29 |
|
Зарегистрирован: Пн 02 июл 2007 00:00 Сообщений: 690 Откуда: Санкт-Петербург
|
RK1AQ писал(а): Гулливер писал(а): В процессор там напрямую ничего не идёт.... Да? Хм, а схема говорит что идет...ну да ладно смотря как глядеть. 2:Miki а CAT с морды лица пробовали подключать? Работает? Хотя, как я понял вопрос закрыт, т.е. нашли кто в Питере ремонтирует) CAT с морды лица - это как?
_________________ Михаил R1AVM ex RA1AVM SP066
|
|
| Вернуться наверх |
|
 |
|
RK1AQ
|
Заголовок сообщения: Re: где отремонтировать Yaesu 857 ? Добавлено: Сб 04 сен 2021 15:03 |
|
 |
| exRA1AGG |
 |
Зарегистрирован: Пт 02 янв 2009 01:00 Сообщений: 1084 Откуда: Славянка
|
|
Если речь про FT857/897, то есть такое в этих трансиверах.
|
|
| Вернуться наверх |
|
 |
|
sp155
|
Заголовок сообщения: Re: где отремонтировать Yaesu 857 ? Добавлено: Сб 04 сен 2021 22:52 |
|
Зарегистрирован: Пн 22 ноя 2010 01:00 Сообщений: 1068 Откуда: KO59GU
|
Miki писал(а): CAT с морды лица - это как? В микрофонном разъеме есть CAT. Нужен для тангенты с управлялкой)), типа MH-59.
_________________ Only QRP R1BBG ex.UB1AJT
|
|
| Вернуться наверх |
|
 |
|
RD1AS
|
Заголовок сообщения: Re: где отремонтировать Yaesu 857 ? Добавлено: Пн 06 сен 2021 00:54 |
|
 |
| Site Admin |
 |
Зарегистрирован: Пн 30 апр 2007 00:00 Сообщений: 10584 Откуда: Санкт-Петербург
|
Miki писал(а): Подскажите, где можно отремонтировать Yaesu 857 ? Отлетел CAT интерфейс. Спасибо. Сталкивался с такой неисправностью. Причина была одна. Отказ работы выводов на процессоре. Процессоры не заказывали, дешевле получалось замена платы целиком.
_________________ Можешь сделать лучше, сделай! Если Вы никого не слышите - это не значит, что не слышат Вас. Александр. 73!
|
|
| Вернуться наверх |
|
 |
|
Страница 1 из 1
|
[ Сообщений: 14 ] |
|
Кто сейчас на форуме |
Сейчас этот форум просматривают: нет зарегистрированных пользователей и гости: 1 |
|
Вы не можете начинать темы Вы не можете отвечать на сообщения Вы не можете редактировать свои сообщения Вы не можете удалять свои сообщения Вы не можете добавлять вложения
|
|